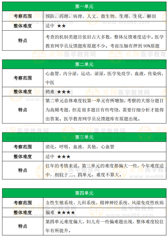
1.考试难度:第一单元第三单元偏简单,第二单元和第四单元偏难,整体适中。
2.题目的考察深度较往年稍有增加,出题角度和思路较往年有所变化,更细节,更灵活,更严谨,逻辑性更强,有的考题开始读不懂,比较弯绕,得仔细分析它的考察知识点,才能做出答案。
3.各单元的题型题量:前三个单元基本和往年基本一致,第四单元A3型题有所增加,A2型题数量减少,浮动在十分左右。具体如下:
第一单元题型和题量:A1:66分;A2:72分;A3:12分,没有B型题。
第二单元题型和题量:A1:35分;A2:79分;A3:30分,B1:6分。
第三单元题型和题量:A1:28分;A2:86分;A3:30分,B1:6分。
第四单元题型和题量:A1:33分;A2:66分;A3:45分,B1:6分。
4.通过考题的出题点和出题确实与往年有所不同,且2025年一试考试之前医考中心就发布创新性研究应用(点击查看>>),人工智能与虚拟模拟技术在医学考试中的创新应用。智能命题,构建临床病例库与医学影像题库,自动组卷,医学考试智能命题审校研究等方向的研究。基于这些出发点和研究方向2025年医师考试题目出现难度、出题点和出题方向的变化也是有迹可循的,这也许是科学遴选医师应该具备的专业、临床实践和诊断能力的改革。
5.基于这次变化发现今年考题更偏临床化,比如教材中没有提到过的药物的使用方法,是口服、静脉、肌注等,这些点考察的就是学员的临床应用能力。不在只是局限于教材内容进行考察,所以临床经验也是非常重要的。
6.考试各系统科目分值占比目前分析跟往年比变化不大。
【医学教育网原创·转载请注明出处】

其他变化及注意事项:
1.A2型题题干较长,读题需要花费较长时间,考生需要提升读题速度和抓关键词的能力。
2.试题题目越来越灵活和细节化,但仍属于大纲之内,只是改变了出题形式,需要大家换一个思路做题。
3.B型题有两个小题同选一个答案的情况出现,需要考生记忆知识点准确,不能模棱两可。
4.针对试题内容要多思考:简单背会了考点就能做题已经不能适应现在的考试形式了,必须针对记忆的知识点再去实际分析和运用。
5.注意机考的考试特点——跨题型不可回退,要把握整体的做题时间,非特殊原因尽量不改答案,在规定时间内完成题目的作答。
【医学教育网原创·转载请注明出处】

目前根据反馈整理考点,与网校授课契合考点率达:90%,与网校模拟卷考点契合率达:90%。
【医学教育网原创·转载请注明出处】
通过今年考试可以看出,难度稍有波动,但是常考的考点大部分都是没有变化的,只不过考题的问法和考试角度有所变化,所以历年的常考点还是需要重点掌握和学习的。当然因为出题方向更灵活,更临床化,所以要求学员知识面要更广,做题多从临床角度去出发思考问题,不只是局限于教材本身。
给二试地区考生的复习建议:
对于一试准备不充分,可能参加二试的考生,建议你们循序渐进地走好每一步。利用已有的学习基础,不断温故知新,勇于提问,学会举一反三。关键在于深入理解每个概念,避免一知半解。知其然亦知其所以然,不要抱有侥幸心理,只有真正掌握知识,才能在考试中取得成功。可以跟着网校的二试考前急救课程踏踏实实的学习。并建议不断的刷题,不要等成绩出来再复习,到时为时晚矣。
二试抢跑课程:
【二试VIP】2025临床医师[二试特训班]抢跑,牛师领学+千题精讲!
【全新上线】2025医师资格笔试「二试考前急救班」破局冲刺!
给2026年考生的复习建议:
(1)一定要提前准备,从现在就开始着手努力去复习,要想将知识点熟练掌握,至少复习3遍。学习和做题一定要相结合,这样才能更好的把握住出题方向以及复习重点。千万不要等到考前两三个月才去努力复习,不然你会觉得再给我十天的时间多好,哪怕两天也行,但已经没有多余的时间了。
(2)按照老师建议的科目顺序学习,同时注意所有的科目都是优先掌握基础知识,偏难怪的知识点和题目有精力的学员可以适当深入研究,虽然考试越来越灵活,题目难度加大,但是基础题目还是占据考试的绝大部分。
(3)对于基础医学科目复习,建议不要花费大量时间,但是一些常见的、基础的、简单的知识点还是需要看一看的,多多熟悉,做题时能够选择出答案即可。尤其是考前抽出一部分时间看一看还是有帮助的。比如免疫球蛋白、超敏反应,今年又考到了。类似这样的知识点只要看过了,考前用心记忆一下,就一定能做对。
虽然距离考试还有很长时间,但惰性是学习过程中的一大障碍。我们总有时间进行娱乐活动,却常常忽略学习。因此,从现在开始,培养良好的学习习惯至关重要。建议大家将复习纳入日常生活,每天安排一定时间进行学习。不用等到大纲出来后再去学习,每天学习一点点,听课、刷题,逐步建立起适合自己的学习计划和方法,为顺利通过2026年的考试打下坚实的基础。

医学教育网小编在此预祝所有2025临床医师(二试)考生都能顺利通过考试!2026年临床医师考生也要提前开始备考规划,参考以上考情分析,脚踏实地为2026年临床医师考试努力!