临床执业医师

考试动态
复习指导

学霸养成记!临床执业医师科目分值/复习时间/考试重点,具体到每一天!

2021年临床执业医师考试复习备考已经开启,为了帮助广大考生备考学,医学教育网老师特为大家制定了学习计划,为大家详细梳理近几年科目分值及26大科目复习时间和科目重点,具体到每一天,还在等什么感觉赶紧开启学霸养成计划!

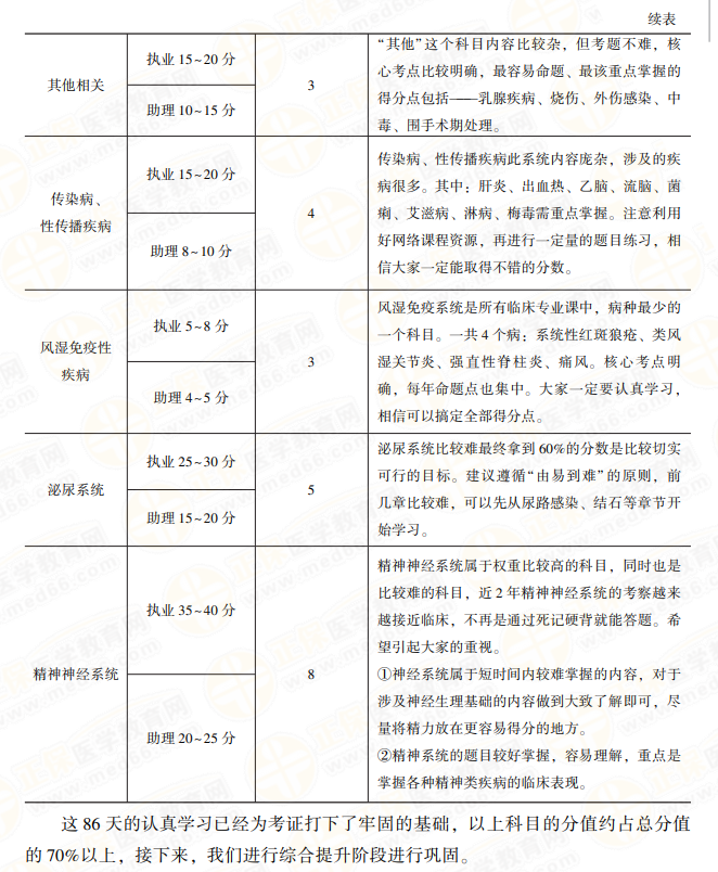
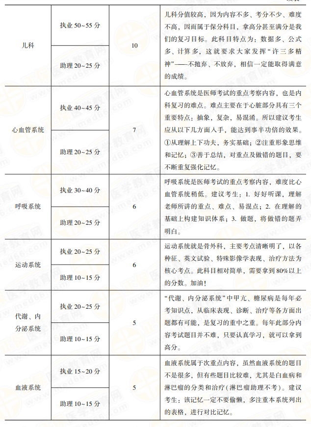
临床执业医师学霸计划

临床执业医师复习计划表

临床执业医师科目比例

临床执业医师冲刺阶段

临床执业医师复习

注意:以上内容为医学教育网梦想成真系列临床医师应试宝典书籍部分内容,为了回馈广大学员,现阶段该书籍电子版可免费领取!微信扫码识别下图中的小程序,点击“邀请好友马上助力”,分享到给微信好友进行助力,助力满三人,即可领取电子版应试宝典全文!

小程序

提示:该计划表适用于网校课程结合学习哦,还没有课程的小伙伴推荐购买高效定制班课程,10大高效课程(预计582.5h)+12大教学服务+9大社群服务+7大学习资料+题库+模考密卷,报名不过协议退费、考试不过协议重学,协议>>高效定制班课程详情>>

编辑推荐:

考点速记!临床执业医师考试外科学/妇科学必背20大高频知识

全国2021年临床执业医师报名缴费时间/收费标准各地区汇总

送福利啦!2021年临床考生看过来,33M备考资料打包下载!

知己知彼!测测你的临床执业医师基础水平,150道经典习题免费做!

以上关于“2021年临床执业医师科目分值/复习时间/考试重点,具体到每一天!”的文章由医学教育网编辑整理搜集,希望可以帮助到大家,更多的文章随时关注医学教育网临床执业医师考试经验栏目!

〖医学教育网版权所有,转载务必注明出处,违者将追究法律责任〗

正保医学教育网
上医学教育网 做成功医学人
打开APP
全部评论(0打开APP查看全部 >
精品课程

高效定制班

直播+录播 含班级服务

4180

详情>>
热点推荐:
0
0
0
评论
取消
复制链接,粘贴给您的好友

复制链接,在微信、QQ等聊天窗口即可将此信息分享给朋友
前往医学教育网APP查看,体验更佳!
取消 前往
您有一次专属抽奖机会
可优惠~
领取
优惠
注:具体优惠金额根据商品价格进行计算
恭喜您获得张优惠券!
去选课
已存入账户 可在【我的优惠券】中查看