凉山考点2021年临床执业医师资格考试防疫温馨提示发布,具体要求医学教育网小编搜集整理如下:

各位医考考生:
你们好!
2021年医师资格综合考试即将开始。为确保广大考生顺利参加考试,特作如下提示:
一、参加考试需要携带和出具的证件和证明材料
1.身份证;
2.准考证;
3.出示“天府通健康码”和“通信大数据行程卡”为绿色;
4.考前48小时内核酸检测阴性纸质证明;
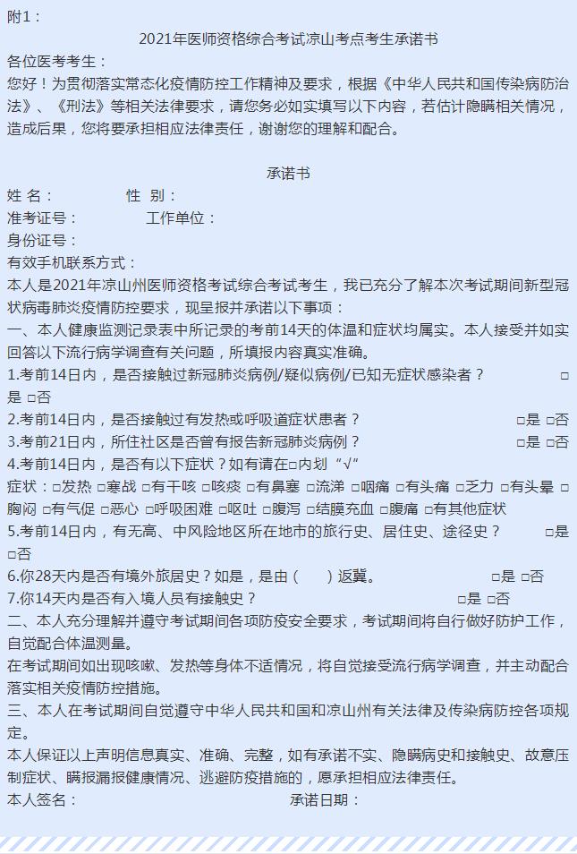
5.《2021年医师资格综合考试凉山考点考生承诺书》(附件1)。
二、疫情防控要求
考生考前14天对健康监测进行自查自报,早、晚各进行1次体温测量,一旦发现发热、乏力、咳嗽、咽痛、打喷嚏、腹泻、呕吐、黄疸、皮疹、结膜充血等疑似症状,并尽快就诊排查。应如实填写《2021年医师资格综合考试凉山考点考生承诺书》,瞒报、虚报个人旅居史和健康症状的,依法依规予以处理。
强烈建议:所有凉山考生考前14天不出州,外省考生提前14天返回州内考点所在地区,在此期间不扎推、少聚集,减少疫情传播风险。
三、做好考前准备
考前仔细阅读准考证上的注意事项和考场、考试期间疫情防控方案注意事项和要求,遵循“两点一线”出行模式,“点对点”往返住所和考场。乘坐公共交通工具的,严格做好个人防护,全程佩戴一次性医用口罩,减少接触公共物品和部位,尽量保持与其他人员的距离,减少在交通场站等人员密集场所停留时间。
四、积极配合做好安检和身份查验
考生要按照导引从专用通道进出考场,避免和无关人员近距离接触。要有序错峰、分流入场,保持人员1米间隔。考生入场时需全程佩戴口罩,测量体温,出示准考证、身份证、“天府通健康码”和“通信大数据行程卡”、《2021年医师资格综合考试凉山考点考生承诺书》及48小时内核酸检测阴性纸质证明,并将承诺书和核酸检测纸质证明交工作人员存档。现场检测体温高于37.3℃的,可适当休息后使用其他设备或其他方式再次测量,仍不合格的或发现身体状况异常的,不得进入考场。
以上就是医学教育网关于“凉山考点2021年临床执业医师资格考试防疫温馨提示”的相关介绍,希望能够帮助到大家,更多资讯尽在医学教育网!