临床执业医师

考试动态
复习指导

保山市2021年临床执业医师笔试考前演练/考生注意事项!

关于“保山市2021年临床执业医师笔试考前演练/考生注意事项!”,医学教育网编辑整理分享具体内容如下:

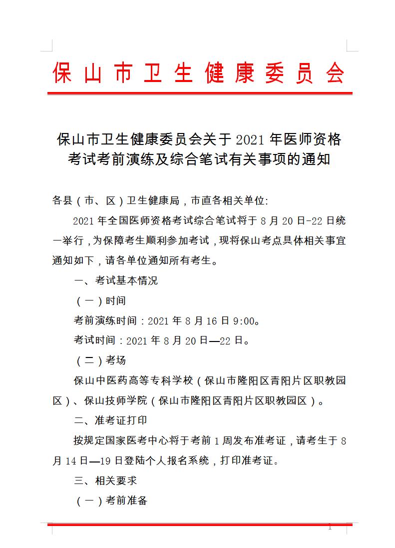
保山考点医师资格笔试考试考前演练及考生须知1

保山考点医师资格笔试考试考前演练及考生须知2

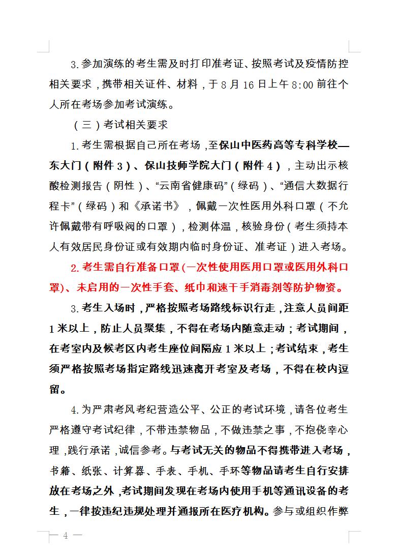
保山考点医师资格笔试考试考前演练及考生须知3

保山考点医师资格笔试考试考前演练及考生须知5

保山考点医师资格笔试考试考前演练及考生须知6

保山考点医师资格笔试考试考前演练及考生须知附件1

保山考点医师资格笔试考试考前演练及考生须知附件2

保山考点医师资格笔试考试考前演练及考生须知附件3

保山考点医师资格笔试考试考前演练及考生须知附件4

【推荐】

二模仿真测试!2021年临床执业医师【第一单元】150题汇总

笔试延期?临床执业医师笔试冲刺备战应对策略!

2021年临床执业医师笔试考试考生注意事项各地通知汇总

集中火力冲刺!临床执业医师「第3单元」仿真模考(全)

以上就是医学教育网关于“保山市2021年临床执业医师笔试考前演练/考生注意事项!”的相关介绍,希望能够帮助到大家,更多资讯尽在医学教育网!

正保医学教育网
上医学教育网 做成功医学人
打开APP
全部评论(0打开APP查看全部 >
精品课程

高效定制班

直播+录播 含班级服务

4180

详情>>
热点推荐:
0
0
0
评论
取消
复制链接,粘贴给您的好友

复制链接,在微信、QQ等聊天窗口即可将此信息分享给朋友
前往医学教育网APP查看,体验更佳!
取消 前往
您有一次专属抽奖机会
可优惠~
领取
优惠
注:具体优惠金额根据商品价格进行计算
恭喜您获得张优惠券!
去选课
已存入账户 可在【我的优惠券】中查看