临床执业医师

考试动态
复习指导

2021年北京医师资格考试《考生防疫情况承诺书》下载

2021年北京医师资格考试《考生防疫情况承诺书》,想必很多考生都想知道下载地址吧,医学教育网编辑整理如下。

【《考生防疫情况承诺书》】

点击免费下载↓↓↓

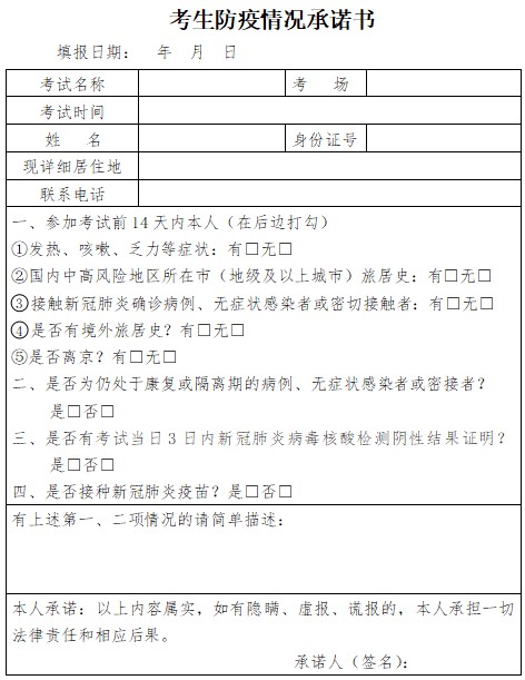
《考生防疫情况承诺书》

查看通知2021年北京考区医师资格医学综合考试考生疫情防控须知

北京考生防疫情况承诺书

附件:

1.《考生健康状况监测记录表》

2.《考生防疫情况承诺书》

以上就是医学教育网关于“2021年北京医师资格考试《考生防疫情况承诺书》下载”的相关介绍,希望能够帮助到大家,更多资讯尽在医学教育网临床执业医师栏目!

正保医学教育网
上医学教育网 做成功医学人
打开APP
全部评论(0打开APP查看全部 >
精品课程

高效定制班

直播+录播 含班级服务

4180

详情>>
热点推荐:
0
0
0
评论
取消
复制链接,粘贴给您的好友

复制链接,在微信、QQ等聊天窗口即可将此信息分享给朋友
前往医学教育网APP查看,体验更佳!
取消 前往
您有一次专属抽奖机会
可优惠~
领取
优惠
注:具体优惠金额根据商品价格进行计算
恭喜您获得张优惠券!
去选课
已存入账户 可在【我的优惠券】中查看