临床执业医师

考试动态
复习指导

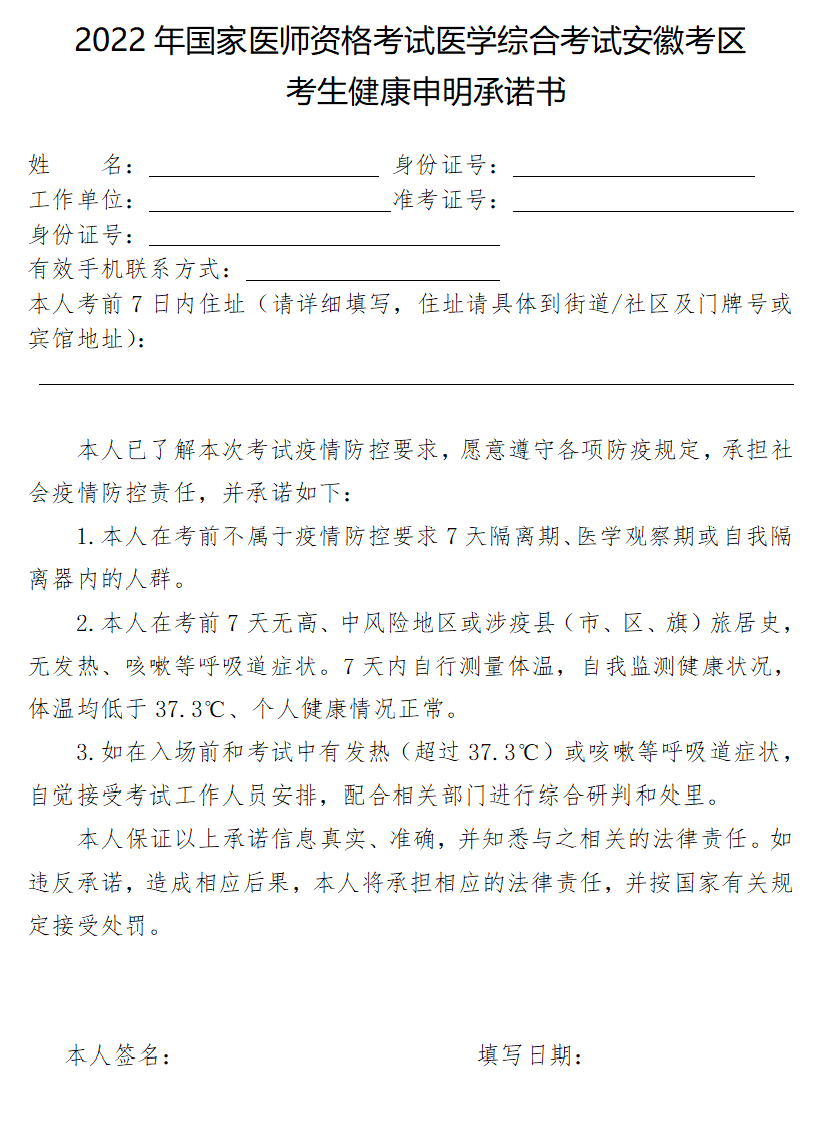
《2022年国家医师资格考试医学综合考试安徽考区考生健康申明承诺书》下载

根据安徽考区发布的通知,所有考生体温正常(<37.3℃),“安康码”显示“绿码”、“通信大数据行程卡”正常,并持48小时(以本人首个参考科目时间计算)内核酸检测阴性证明及《2022年国家医师资格考试医学综合考试安徽考区考生健康申明承诺书》方可参加考试。医学教育网老师为大家整理总结如下,希望可以帮助到各位:

【通知原文】安徽省2022年医师资格考试综合考试(二试)考生入场防疫要求汇总

【附件下载】健康申明承诺书

安徽

全国各地相关表下载:

【下载打印】各地2022年医考二试/延考《健康承诺书/健康监测表》汇总!

【其他相关推荐】

全国2022年临床执业医师综合笔试考试(二试/延考)疫情防控须知/温馨提示汇总

临床医师二试/延考复习时间不够,哪些科目可以取舍?

二试/延考冲刺弹药已上膛!2022临床执业医师如何弯道超车?

每日免费刷题,“正保医学题库”小程序,海量考题等你来刷!

2022年临床执业医师综合考试一试考过的题,二试还会重复考吗?

2022年临床执业医师(一试)考情分析/题型题量分值分布!

以上分享的内容,由医学教育网小编搜集整理,如果您觉得对您有所帮助,可以分享给朋友。想了解更多医学考试信息、复习资料、备考干货请关注医学教育网。

正保医学教育网
上医学教育网 做成功医学人
打开APP
全部评论(0打开APP查看全部 >
精品课程

高效定制班

直播+录播 含班级服务

4180

详情>>
热点推荐:
0
0
0
评论
取消
复制链接,粘贴给您的好友

复制链接,在微信、QQ等聊天窗口即可将此信息分享给朋友
前往医学教育网APP查看,体验更佳!
取消 前往
您有一次专属抽奖机会
可优惠~
领取
优惠
注:具体优惠金额根据商品价格进行计算
恭喜您获得张优惠券!
去选课
已存入账户 可在【我的优惠券】中查看