临床执业医师

考试动态
复习指导

扬州考点2021年临床执业医师一试考试会不会再次延期?

扬州考点2021年临床执业医师一试考试会不会再次延期?常州市考点取消2021年医师资格考试医学综合考试“一年两试”试点工作。江苏省其他12个设区市考点正常参加此次医学综合考试。所以扬州考点会正常开展一试考试。

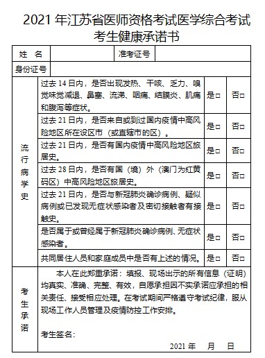
考生须于2021年11月5日至12日登录国家医学考试中心官网下载打印准考证,并提前打印签署《2021年江苏省医师资格考试医学综合考试考生健康承诺书》,于考试当天携带至考场。

附件下载2021年江苏省医师资格考试医学综合考试考生健康承诺书

考生健康承诺书

官方通知:

江苏考区2021年临床执业医师一年两试/扬州延考考生防疫须知

常州市2021年临床执业医师综合考试二试取消!官宣!

167-142飘

2021年医师资格考试(一试)考试结束后,收到很多考生的反馈,题型和题目较往年都发生了变化,题目考察更加贴近临床,A3/A4型题相对增加,并且题目内容很长,这无形间加大了考试难度。

了解了考试趋势和难点之后,要做的就是针对性练习,医学教育网【二试考前急救班】甄选专业师资,针对性直播带刷试题,逐步巩固薄弱考点。还有实战模考阶段,进行模拟试卷的讲解,传授做题技巧,点击了解详情>

以上就是医学教育网关于“扬州考点2021年临床执业医师一试考试会不会再次延期?”的相关介绍,希望能够帮助到大家,更多资讯尽在医学教育网临床执业医师栏目!

正保医学教育网
上医学教育网 做成功医学人
打开APP
全部评论(0打开APP查看全部 >
精品课程

高效定制班

直播+录播 含班级服务

4180

详情>>
热点推荐:
0
0
0
评论
取消
复制链接,粘贴给您的好友

复制链接,在微信、QQ等聊天窗口即可将此信息分享给朋友
前往医学教育网APP查看,体验更佳!
取消 前往
您有一次专属抽奖机会
可优惠~
领取
优惠
注:具体优惠金额根据商品价格进行计算
恭喜您获得张优惠券!
去选课
已存入账户 可在【我的优惠券】中查看