临床执业医师

考试动态
复习指导

内部资料:临床执业医师技能考试病史采集模板!

距离2019年临床执业医师实践技能考试越来越近,为了帮助各位考生及时复习医学教育网编辑为大家整理了临床执业医师技能考试病史采集模板,供各位考生下载学习:

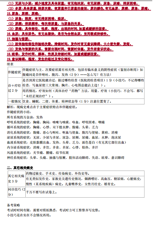
2018年临床执业助理医师实践技能考试病史采集模板

2018年临床执业助理医师实践技能考试病史采集模板

2018年临床执业助理医师实践技能考试病史采集模板

2018年临床执业助理医师实践技能考试病史采集模板

临床助理医师实践技能考试练习题

更多的资料考生可购买医师实践技能特色无忧班(包含强化冲刺、实战模考、直播提高、考前应试四大小班次)学习,价格低至480元,技能考试不过,下期免费重学班次详情>> 

以上关于“内部资料:临床执业医师技能考试病史采集模板!”的文章由医学教育网编辑整理搜集,希望可以帮助到大家,更多的文章随时关注医学教育网临床执业医师实践技能考试辅导精华栏目!

 

正保医学教育网
上医学教育网 做成功医学人
打开APP
全部评论(0打开APP查看全部 >
精品课程

高效定制班

直播+录播 含班级服务

4180

详情>>
热点推荐:
0
0
0
评论
取消
复制链接,粘贴给您的好友

复制链接,在微信、QQ等聊天窗口即可将此信息分享给朋友
前往医学教育网APP查看,体验更佳!
取消 前往
您有一次专属抽奖机会
可优惠~
领取
优惠
注:具体优惠金额根据商品价格进行计算
恭喜您获得张优惠券!
去选课
已存入账户 可在【我的优惠券】中查看