临床执业医师

考试动态
复习指导

2020临床执业医师考试题型和题量

2020临床执业医师考试题型和题量,相信很多人都比较感兴趣,医学教育网编辑整理如下:

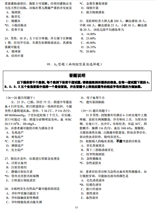
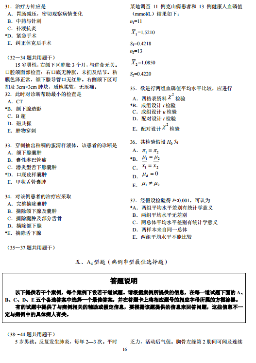
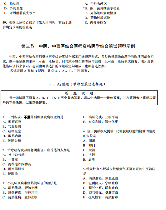
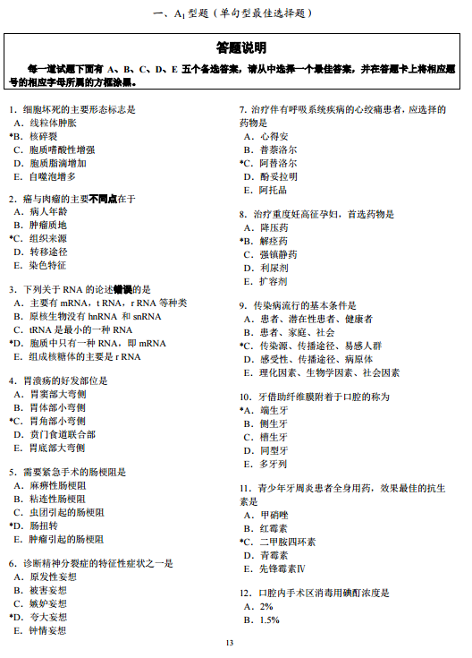
医学综合考试全部采用选择题形式。各类选择题均由题干和选项两部分组成。题干是试题的主体,可由一段短语、问句或不完全的陈述句组成,也可由一段病例、图表、照片或其它临床资料来表示;选项由可供选择的词组或短句组成,也称备选答案。  

医师资格考试采用A型和B型题,共有A1、A2、A3、A4、B1五种题型。助理医师资格考试总题量为300题。现将各种题型简要介绍如下:

2019年国家医师资格考试综合笔试题型举例

2019年国家医师资格考试综合笔试题型举例

2019年国家医师资格考试综合笔试题型举例

2019年国家医师资格考试综合笔试题型举例

2019年国家医师资格考试综合笔试题型举例

2020版医师资格考生手册发布,临床医师技能考试内容有变!

【复习计划+备考干货】临床执业医师高能作战攻略,学渣秒变学霸!

以上关于“2020临床执业医师考试题型和题量”的文章由医学教育网编辑整理搜集,希望可以帮助到大家,更多的文章随时关注医学教育网临床执业医师考试题型栏目!

正保医学教育网
上医学教育网 做成功医学人
打开APP
全部评论(0打开APP查看全部 >
精品课程

高效定制班

直播+录播 含班级服务

4180

详情>>
热点推荐:
0
0
0
评论
取消
复制链接,粘贴给您的好友

复制链接,在微信、QQ等聊天窗口即可将此信息分享给朋友
前往医学教育网APP查看,体验更佳!
取消 前往
您有一次专属抽奖机会
可优惠~
领取
优惠
注:具体优惠金额根据商品价格进行计算
恭喜您获得张优惠券!
去选课
已存入账户 可在【我的优惠券】中查看