临床执业医师

考试动态
复习指导

提问!已取得助理医师的中专生还能继续考执业医师考试吗?

关于“已取得助理医师的中专生还能继续考执业医师考试吗?”的问题,相信很多临床执业医师考生都很关注,医学教育网编辑为大家整理如下:

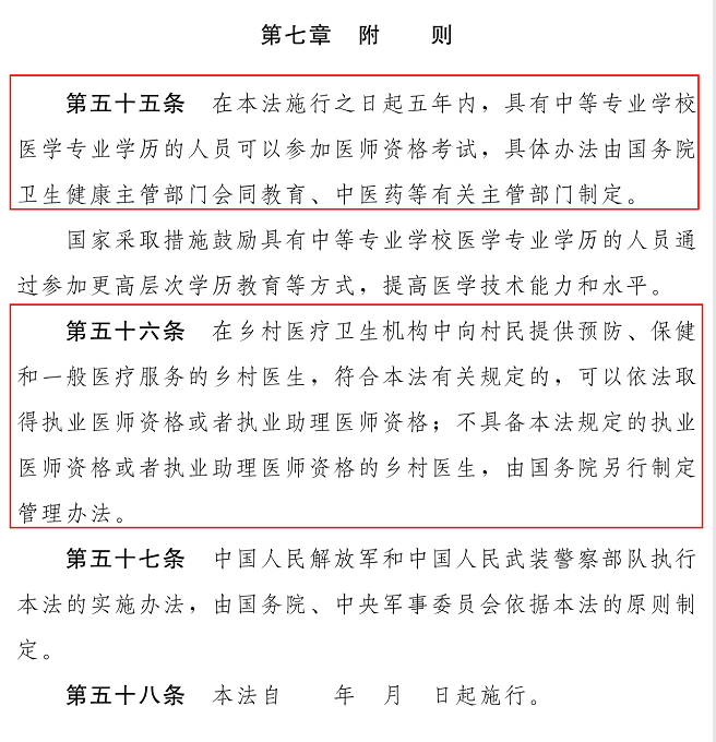
重要提醒:在新版医师法施行前以及在医师法施行后一定期限内取得中等专业学校相关医学专业学历的人员,可以参加医师资格考试。具体办法由国务院卫生健康主管部门会同国务院教育、中医药等有关部门制定。

答:依据现行的《2014版医师资格报名规定》,如果中专生没有在取得助理证后入学成教大专,那么意味着你只能用中专证报名执业医师,那么出路只有一条:在新《医师法》实施之前考过。法案自实施之日起5年内,具有中等专业学校医学专业学历的学员可以参加医师资格考试,给了中专考生5年的报考过渡期!

临床执业医师报名条件

相关政策:医师法草案关于执业医师执业医师考试报名条件内容的修改!

编辑推荐:

38个考点归纳!2021临床执业医师药理学考点/模拟试题及答案解析!

2021年临床执业医师考生专享应试宝典电子书免费领pdf版!

临床执业医师精神神经系统太难 熟记这33大考点帮你一点点拿下TA

核心考点get√:临床执业医师各章节217条重点&24张图速记!

2021临床执业医师无忧实验班

以上关于“提问!已取得助理医师的中专生还能继续考执业医师考试吗?”的问题由医学教育网编辑整理搜集,更多的文章随时关注医学教育网临床执业医师考试报名条件栏目!

正保医学教育网
上医学教育网 做成功医学人
打开APP
全部评论(0打开APP查看全部 >
精品课程

高效定制班

直播+录播 含班级服务

4180

详情>>
热点推荐:
0
0
0
评论
取消
复制链接,粘贴给您的好友

复制链接,在微信、QQ等聊天窗口即可将此信息分享给朋友
前往医学教育网APP查看,体验更佳!
取消 前往
您有一次专属抽奖机会
可优惠~
领取
优惠
注:具体优惠金额根据商品价格进行计算
恭喜您获得张优惠券!
去选课
已存入账户 可在【我的优惠券】中查看