临床执业医师

考试动态
复习指导

中专文凭,过几年能考临床执业医师证?需要什么条件?

中专文凭,过几年能考临床执业医师证?需要什么条件?相信很多人都想知道,,医学教育网小编整理了具体的问题解答如下:

报名条件 13

中专学历需要先考取助理医师资格证书,在医疗、预防、保健机构中工作满五年才能报考临床执业执业医师资格考试。

2000年9月25日至2010年12月31日期间入学的中等职业学校(中等专业学校)卫生保健专业毕业生,其中职(中专)学历作为报考临床类别执业助理医师资格的学历依据。卫生保健专业毕业生取得资格后,限定到村卫生室执业,确有需要的可到乡镇卫生院执业。

2011年1月1日以后入学的中等职业学校毕业生,除农村医学专业外,其他专业的中职(中专)学历不作为报考临床类别执业助理医师资格的学历依据。

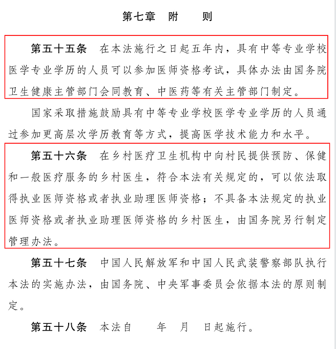
重要提醒:在新版医师法施行前以及在医师法施行后一定期限内取得中等专业学校相关医学专业学历的人员,可以参加医师资格考试。具体办法由国务院卫生健康主管部门会同国务院教育、中医药等有关部门制定。

提示:目前医师法草案征求意见稿已经公布,取消了中专学历的报名资格,法案自实施之日起5年内,具有中等专业学校医学专业学历的学员可以参加医师资格考试,给了中专考生5年的报考过渡期!因此2022年中专考生是可以继续报考临床执业医师资格考试的!

执业医师法草案全文

编辑推荐:

不要慌!临床执业医师考生在三月奔跑起来,查收学习指南!

送福利!价值68元的《临床执业核心考点必背》纸质书免费领!

两会!乡村医生待遇、中医药发展、公卫人才培养、基层医疗发展问题热议中!

【小结】2021年临床执业医师医学心理学和伦理学科目必考知识速记!

以上是医学教育网小编整理的“中专文凭,过几年能考临床执业医师证?需要什么条件?”相关内容,想了解更多临床执业医师考试知识,请持续关注医学教育网!

正保医学教育网
上医学教育网 做成功医学人
打开APP
全部评论(0打开APP查看全部 >
精品课程

高效定制班

直播+录播 含班级服务

4180

详情>>
热点推荐:
0
0
0
评论
取消
复制链接,粘贴给您的好友

复制链接,在微信、QQ等聊天窗口即可将此信息分享给朋友
前往医学教育网APP查看,体验更佳!
取消 前往
您有一次专属抽奖机会
可优惠~
领取
优惠
注:具体优惠金额根据商品价格进行计算
恭喜您获得张优惠券!
去选课
已存入账户 可在【我的优惠券】中查看