临床执业医师

考试动态
复习指导

广东省2020年临床执业医师报名及现场资格审核通知

广东省2020年临床执业医师报名及现场资格审核通知已经发布,医学教育网编辑为大家整理如下:  

广东2020医师资格考试现场审核

广东医师资格现场审核

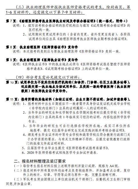
2020年医师资格考试报名

广东2020年医师报名

广东医师资格报名

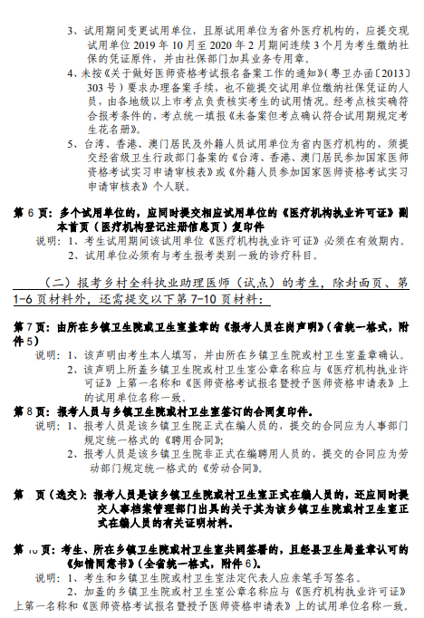
材料装订

报考材料

报名材料1

报名材料

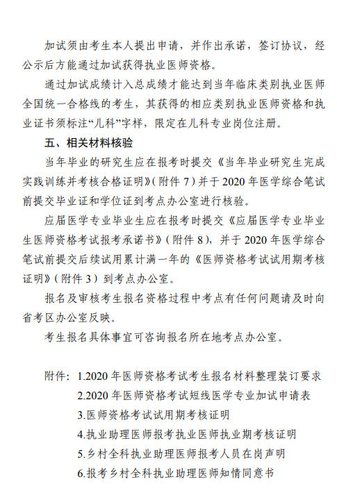
短线加试申请

医师资格试用期考核证明

执业助理考执业医师试用期考核证明

执业助理考执业医师试用期考核证明

乡村全科助理医师在岗证明

乡村全科助理医师知情同意书

合格证明

毕业生报考承诺书

广东省各考点咨询电话

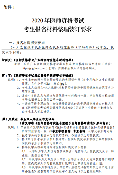
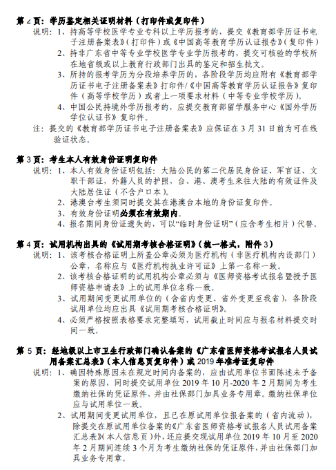
广东省2020年医师资格考试报名材料整理装订要求及附件下载

【编辑推荐】

【现场审核】2020年医师资格网上报名∣现场审核官方汇总

【报名攻略】2020年临床执业医师网上报名∣现场审核攻略

【考试资料】2020年新生备考入门必备资料,人手一份!

【缴费时间】2020年全国医师缴费时间/缴费方式/缴费标准汇总

2020医师资格报名

2020医师报名优惠

以上关于“广东省2020年临床执业医师报名及现场资格审核通知”的文章由医学教育网编辑整理搜集,希望可以帮助到大家,更多的文章随时关注医学教育网临床执业医师现场审核时间栏目!

正保医学教育网
上医学教育网 做成功医学人
打开APP
全部评论(0打开APP查看全部 >
精品课程

高效定制班

直播+录播 含班级服务

4180

详情>>
热点推荐:
0
0
0
评论
取消
复制链接,粘贴给您的好友

复制链接,在微信、QQ等聊天窗口即可将此信息分享给朋友
前往医学教育网APP查看,体验更佳!
取消 前往
您有一次专属抽奖机会
可优惠~
领取
优惠
注:具体优惠金额根据商品价格进行计算
恭喜您获得张优惠券!
去选课
已存入账户 可在【我的优惠券】中查看