临床执业医师

考试动态
复习指导

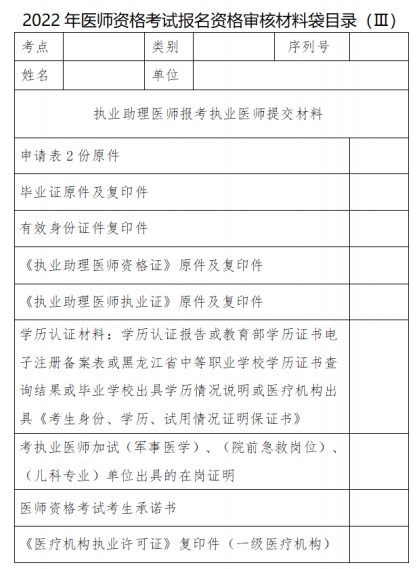
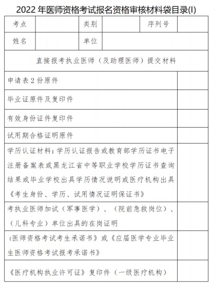
2022年医师资格考试报名资格审核材料袋目录

2022年医师资格考试报名资格审核材料袋目录如下:

目录1

目录2

目录3

重要提醒:各地报名材料不一,以上仅供参考,具体当地报名材料请及时关注当地报名审核通知公告,立即查看>>

热点关注:

2022年医师资格考试报名材料上传提醒!关乎报名审核是否通过!

2022年医师资格考试报名审核失败这些问题一定要提前看!

2022年医师资格考试报名网报照片和现场审核照片必须一致吗?

以上分享的内容,由医学教育网小编搜集整理,如果您觉得对您有所帮助,可以分享给朋友。想了解更多医学考试报名审核信息、复习资料、备考干货请关注医学教育网。

正保医学教育网
上医学教育网 做成功医学人
打开APP
全部评论(0打开APP查看全部 >
精品课程

高效定制班

直播+录播 含班级服务

4180

详情>>
热点推荐:
0
0
0
评论
取消
复制链接,粘贴给您的好友

复制链接,在微信、QQ等聊天窗口即可将此信息分享给朋友
前往医学教育网APP查看,体验更佳!
取消 前往
您有一次专属抽奖机会
可优惠~
领取
优惠
注:具体优惠金额根据商品价格进行计算
恭喜您获得张优惠券!
去选课
已存入账户 可在【我的优惠券】中查看