临床助理医师

考试动态
复习指导

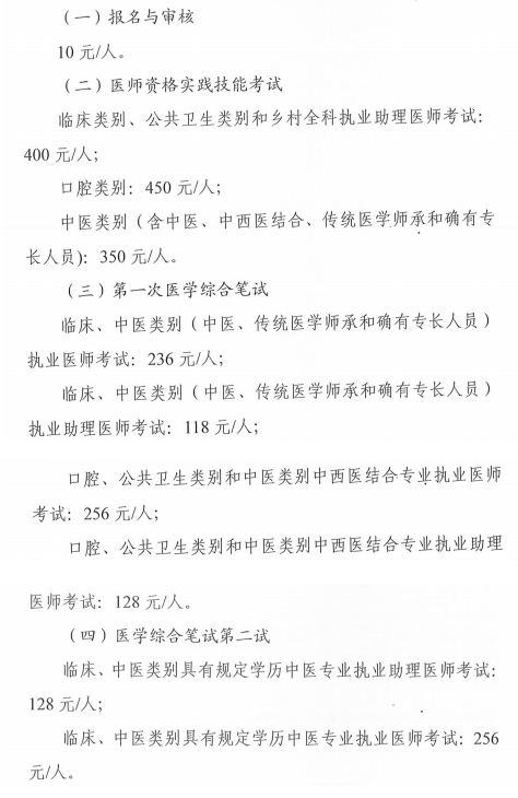
2020年国家临床执业助理医师资格考试天津市缴费标准

关于“2020年国家临床执业助理医师资格考试天津市缴费标准”相关内容,相信参加2020年临床执业助理医师资格考试的考生都在关注,为方便大家了解,在此医学教育网小编为大家整理如下内容:

1

编辑推荐:

2020年全国医师资格考试缴费时间/缴费方式/缴费标准汇总

总结归纳!临床助理医师实践技能实战模考(三站样题)

【图文】临床助理医师实践技能病史采集/病例分析考点精讲!

做题啦!临床助理医师考试22大科目易错试题答疑汇总

【原创归纳】临床助理医师13大系统疾病病例分析公式

以上关于“2020年国家临床执业助理医师资格考试天津市缴费标准”的文章由医学教育网编辑整理搜集,希望可以帮助到大家,更多的文章随时关注医学教育网!

正保医学教育网
上医学教育网 做成功医学人
打开APP
全部评论(0打开APP查看全部 >
精品课程

临床助理医师-高效定制班

直播+录播 含班级服务

4180

查看详情
热点推荐:
0
0
0
评论
取消
复制链接,粘贴给您的好友

复制链接,在微信、QQ等聊天窗口即可将此信息分享给朋友
前往医学教育网APP查看,体验更佳!
取消 前往
您有一次专属抽奖机会
可优惠~
领取
优惠
注:具体优惠金额根据商品价格进行计算
恭喜您获得张优惠券!
去选课
已存入账户 可在【我的优惠券】中查看