临床助理医师

考试动态
复习指导

临床执业助理医师笔试考试“输血并发症”考点表格记忆

关于“临床执业助理医师笔试考试“输血并发症”考点表格记忆”相关内容,相信参加临床执业助理医师考试的考生都在关注,为方便大家备考,在此医学教育网小编为大家整理如下内容:

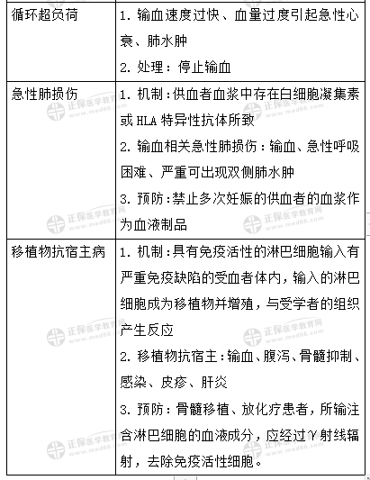
输血并发症

在执业医师的考试当中,输血是历年重要、也是必考的考点,输血后可能会产生的并发症,分为溶血性不良反应和非溶血性不良反应,考生常常混淆,若彤老师为大家整理出下列表格,供大家学习。

1

2

〖医学教育网于若彤老师版权所有,严禁转载〗

2021年临床执业助理医师课程开始招生,现在购买即赠2020年课程提前备考,让你赢在起点!点击进入查看班次详情>>

编辑推荐:

汇总篇|2021年临床助理考试各科目备考技巧|学习计划|复习重点整理

临床助理医师笔试考试【心血管系统】必备知识点与试题汇总

临床执业助理笔试考完别放松!这七件事儿你必须重点关注!

2020年国家临床执业助理医师笔试考试成绩查询预约提醒

以上关于“临床执业助理医师笔试考试“输血并发症”考点表格记忆”的文章由医学教育网编辑整理搜集,希望可以帮助到大家,更多的文章随时关注医学教育网!

正保医学教育网
上医学教育网 做成功医学人
打开APP
全部评论(0打开APP查看全部 >
精品课程

临床助理医师-高效定制班

直播+录播 含班级服务

4180

查看详情
热点推荐:
0
0
0
评论
取消
复制链接,粘贴给您的好友

复制链接,在微信、QQ等聊天窗口即可将此信息分享给朋友
前往医学教育网APP查看,体验更佳!
取消 前往
您有一次专属抽奖机会
可优惠~
领取
优惠
注:具体优惠金额根据商品价格进行计算
恭喜您获得张优惠券!
去选课
已存入账户 可在【我的优惠券】中查看