临床助理医师

考试动态
复习指导

可逆性损伤-2021年临床助理医师考试基础人文-病理学考点与试题

关于“可逆性损伤-2021年临床助理医师考试基础人文-病理学考点与试题”相关内容,相信参加2021年临床执业助理医师考试的各位考生都在学习,为方便大家掌握,在此医学教育网小编为大家整理如下内容:

可逆性损伤

【考频指数】★★★

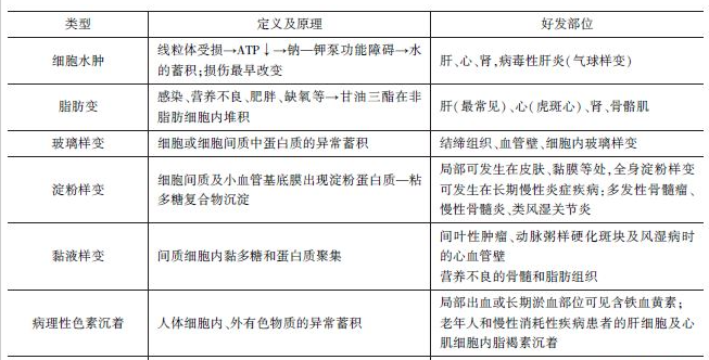
【考点精讲】

1.可逆性损伤

1

2

【进阶攻略】

可逆性损伤的类型非常多,每一个都可以出一道试题,特别是好发部位试题的变化之处都在这里,最近几年都考过类似题型,一定要掌握牢固。

【易错易混辨析】

注意:细胞水肿中关键词是最早,它是细胞损伤最早出现的表现;脂肪变性中关键词是最常见,肝脏受损时最常见;玻璃样变注意Russell小体,是它由于内质网中蓄积的免疫球蛋白形成的。

【知识点随手练】

一、A1型选择题

1.下列哪项不属于细胞和组织的适应性反应

A.肥大

B.增生

C.萎缩

D.变性

E.化生

2.结缔组织玻璃样变不可能发生于下列哪种疾病

A.结核的小干酪样坏死灶

B.纤维素性心外膜炎

C.矽肺

D.皮肤瘢痕

E.动脉粥样硬化症

【知识点随手练参考答案及解析】

一、A1型选择题

1.D

【答案解析】变性是可逆性损伤,而非适应性反应。

2.A

【答案解析】玻璃样变又称透明变性,是指在病变的细胞或间质组织内出现均匀一致、无结构、半透明的红染蛋白性物质,即透明蛋白或透明素。发生于:细胞内、纤维结缔组织间质或细动脉壁。A中干酪样坏死是属于坏死中的凝固性坏死。

专业师资汤以恒2021临床医师全国现场巡讲---石家庄站

编辑推荐:

【面授大事件】专业师资汤以恒2021临床医师全国现场巡讲---石家庄站

2021年临床助理医师实践技能/综合笔试科目考试大纲正式公布【打包下载】

【真香真传】2020年临床医师资格考试高分学员分享备考经验,你学到了吗?

新课尝鲜!2021临床助理医师叶冬《医学心理学》新课开始更新(附试题)

2021年全国临床执业助理医师考试报考政策+备考指导常见问题解答!

以上关于“可逆性损伤-2021年临床助理医师考试基础人文-病理学考点与试题”的文章由医学教育网编辑整理搜集,希望可以帮助到大家,更多的文章随时关注医学教育网!

正保医学教育网
上医学教育网 做成功医学人
打开APP
全部评论(0打开APP查看全部 >
精品课程

临床助理医师-高效定制班

直播+录播 含班级服务

4180

查看详情
热点推荐:
0
0
0
评论
取消
复制链接,粘贴给您的好友

复制链接,在微信、QQ等聊天窗口即可将此信息分享给朋友
前往医学教育网APP查看,体验更佳!
取消 前往
您有一次专属抽奖机会
可优惠~
领取
优惠
注:具体优惠金额根据商品价格进行计算
恭喜您获得张优惠券!
去选课
已存入账户 可在【我的优惠券】中查看