关于“抗精神失常药-2021年临床执业助理医师考试药理学科目考点练习”相关内容,相信参加2021年临床执业助理医师资格考试的考生都在关注,为方便大家了解,在此医学教育网小编为大家整理如下内容:
抗精神失常药
【考频指数】★★
【考点精讲】
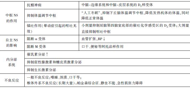
1.氯丙嗪药理作用

2.丙米嗪药理作用 中枢神经系统:抑制突触前膜对NA和5-HT摄取,增加突触间隙中去甲肾上腺素和5-HT含量,促进突触传递功能,抗抑郁。自主神经:M-R;心血管:奎尼丁样直接抑制作用。临床应用:抑郁症、遗尿症。
3.氟西汀——强效5-HT再摄取抑制剂。用于治疗:①抑郁症,疗效与三环类抗抑郁药相当,但病人的耐受性和安全性更优。②抗焦虑作用 用于焦虑症。③神经性贪食症。
【进阶攻略】
要掌握上述两种药物的作用机制,抑制的是什么,作用的受体是什么都需要掌握;另外产生了哪些变化。
【易错易混辨析】
易混淆考点:丙咪嗪抑制的是NA和5-HT摄取,氯丙嗪是阻断中脑-边缘系统和中脑-皮层系统的D2样受体。
【知识点随手练】
一、A1型选择题
1.氯丙嗪抗精神病作用机理是
A.阻断中脑-边缘系统通路中的DA受体
B.阻断中脑-边缘系统通路和中脑-皮质通路中的DA受体
C.阻断黑质-纹状体通路中的DA受体
D.阻断结节漏斗通路中的DA受体和黑质-纹状体通路中的DA受体
E.阻断中脑-皮质通路中的DA受体
2.具有5-羟色胺和去甲肾上腺素再摄取双重抑制作用的抗抑郁药是
A.丙咪嗪
B.碳酸锂
C.帕罗西汀
D.舍曲林
E.瑞波西汀
【知识点随手练参考答案及解析】
一、A1型选择题
1.B
【答案解析】脑内有四条多巴胺能神经通路,氯丙嗪为非选择性多巴胺受体阻断药,对四条多巴胺能神经通路均有阻断作用,但只有中脑-边缘系统通路和中脑-皮质通路中的DA受体的阻断与抗精神病作用有关。
2.A
【答案解析】丙咪嗪具有5-羟色胺和去甲肾上腺素再摄取双重抑制作用,是双重摄取抑制剂。
编辑推荐:
【缴费】2021年全国医师考试报名/技能缴费时间/方式/标准官方通知汇总
【资料】【牛气好礼】2021年临床助理医师《应试宝典》内部资料免费领!
【福利】【面授贺新春】直播面授班春节福利来袭-2021年临床医师考生必看
【刷题】强势回归!2021年临床助理医师免费刷题小程序医考爱打卡全新升级!
【新课】你的苦恼我们知道!2021年临床助理医师基础学习班新课陆续更新啦!

以上关于“抗精神失常药-2021年临床执业助理医师考试药理学科目考点练习”的文章由医学教育网编辑整理搜集,希望可以帮助到大家,更多的文章随时关注医学教育网!