临床助理医师

考试动态
复习指导
首页 > 临床助理医师 > 辅导精华 > 正文

临床助理医师20个卫生法规文件考点精粹!快收藏!

为了帮助2019年临床助理医师考生快速**,医学教育网特为大家整理了考前抢分必背考点,这些知识点都是网校教研团队精心挑选,紧扣2019年新版考试大纲,此内容为临床医师冲刺直播班的辅助学习资料,冲刺**班详情>>今天为大家梳理临临床助理医师20个卫生法规文件考点精粹:

卫生法的概念

卫生法的形式

表格速记卫生法的守法、执法和司法

表格速记卫生法的守法、执法和司法

传染病防治法历年必考内容

职业病防治法

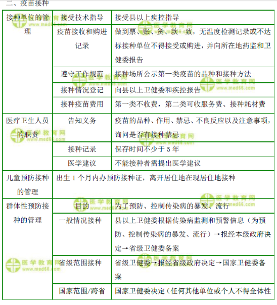
疫苗流通和预防接种管理条例

疫苗流通和预防接种管理条例

疫苗流通和预防接种管理条例

艾滋病防治条例

献血法

献血法

医生的权利和义务

医生的权利和义务

侵权责任法

精神卫生法

精神卫生法

医疗机构管理条例

医疗机构管理条例

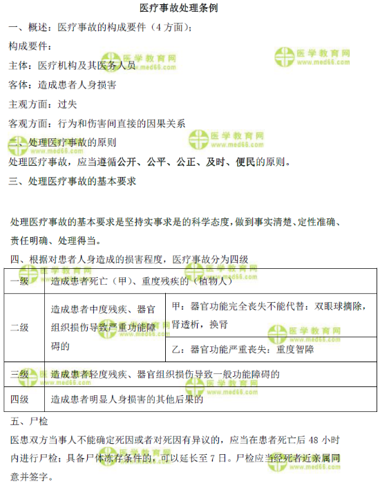
医疗事故处理条例

医疗事故处理条例

医疗事故处理条例

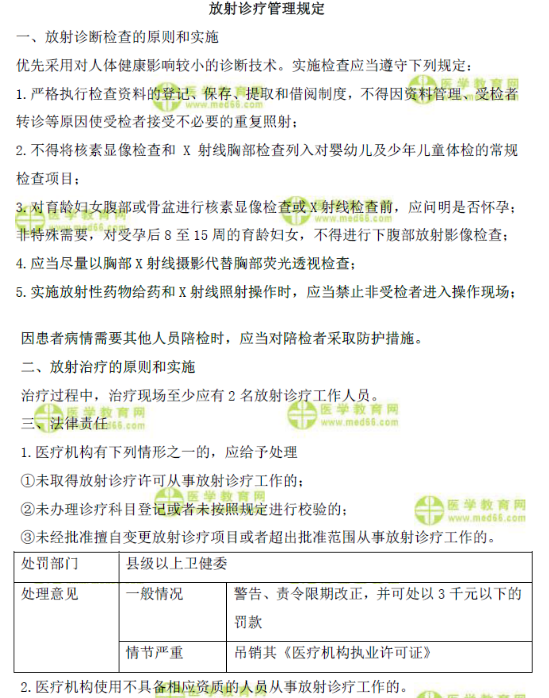
放射诊疗管理规定

放射诊疗管理规定

放射诊疗管理规定

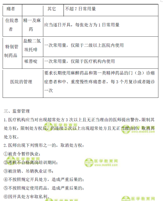
处方管理法

处方管理法

处方管理法

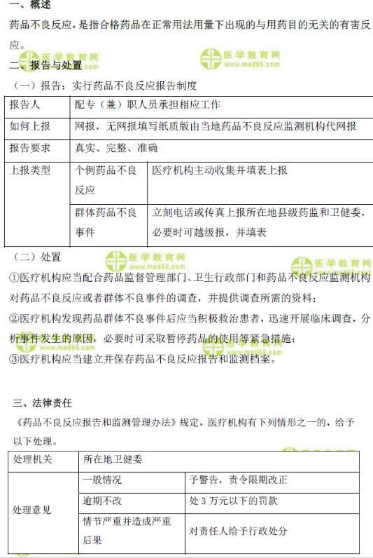
药品不良反应报告和监测管理办法

药品管理法

药品管理法

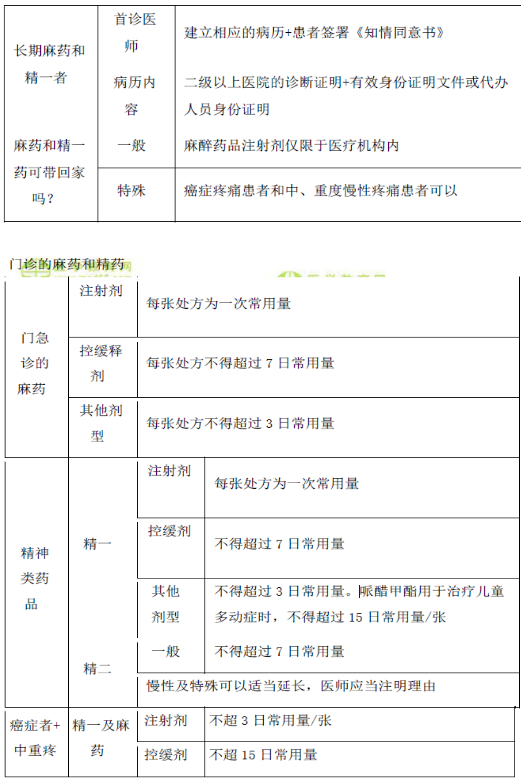
麻醉药品和精神药品管理条例

抗菌药物临床应用管理办法

抗菌药物临床应用管理办法

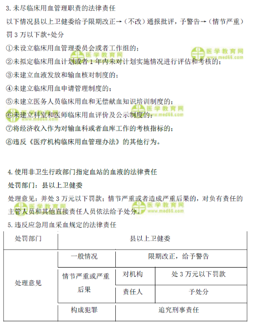
医疗机构临床用血管理办法

医疗机构临床用血管理办法

更多科目考点汇总>>

【编辑推荐】

【模考密卷】2019年临床助理医师模考密卷,助你高效刷题!决胜医考!

【速记口诀】临床助理医师高频出题点、速记口诀大汇总!考前**就靠TA了!

【冲刺课程】2019年临床助理医师冲刺**班解疑惑,抓重点,省时间!

【**攻略】临床助理医师冲刺倒计时!你慌了吗?完美**攻略看这里! 

以上关于“临床助理医师20个卫生法规文件考点精粹!快收藏!”的文章由医学教育网编辑整理搜集,希望可以帮助到大家,更多的文章随时关注医学教育网临床助理医师辅导精华栏目!

〖医学教育网版权所有,转载必究〗

正保医学教育网
上医学教育网 做成功医学人
打开APP
精品课程

临床助理医师-高效定制班

直播+录播 含班级服务

4180

查看详情
热点推荐:
取消
复制链接,粘贴给您的好友

复制链接,在微信、QQ等聊天窗口即可将此信息分享给朋友
前往医学教育网APP查看,体验更佳!
取消 前往