临床助理医师

考试动态
复习指导
首页 > 临床助理医师 > 辅导精华 > 正文

临床助理医师考点速记-胃大部切除术后并发症的观察和护理

胃大部切除术后并发症的观察和护理临床执业助理医师历年都会涉及到的考点,医学教育网编辑为大家整理如下:

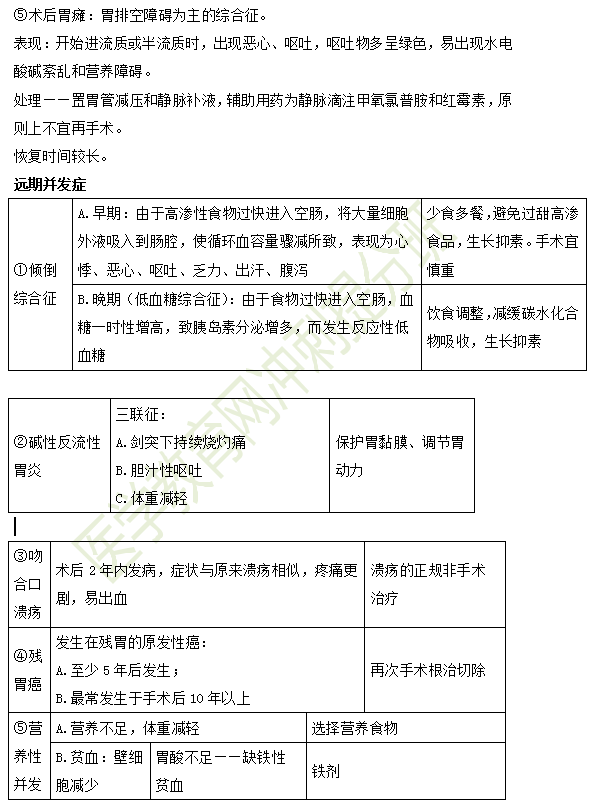
胃大部切除术后并发症

胃大部切除术后并发症

胃大部切除术后并发症

编辑推荐:

【好课预售】2020年临床助理医师充电考证好帮手 特色畅学班预售啦!

【报考指导】2020年临床助理医师报考问题解答!提前学习 有备无患!

【试题精讲】精华版!临床助理医师考试模拟题仿真练习涉及到的考点汇总

【考试经验】不再犹豫抓住机会 赶快报名临床执业助理医师网课!!!

以上关于“临床助理医师考点速记-胃大部切除术后并发症的观察和护理”的问题由医学教育网编辑整理搜集,希望可以帮助到大家,更多的文章随时关注医学教育网临床助理医师辅导精华栏目!

正保医学教育网
上医学教育网 做成功医学人
打开APP
精品课程

临床助理医师-高效定制班

直播+录播 含班级服务

4180

查看详情
热点推荐:
取消
复制链接,粘贴给您的好友

复制链接,在微信、QQ等聊天窗口即可将此信息分享给朋友
前往医学教育网APP查看,体验更佳!
取消 前往