临床助理医师

考试动态
复习指导
首页 > 临床助理医师 > 辅导精华 > 正文

临床常规检验项目缩写(医生必备技能)

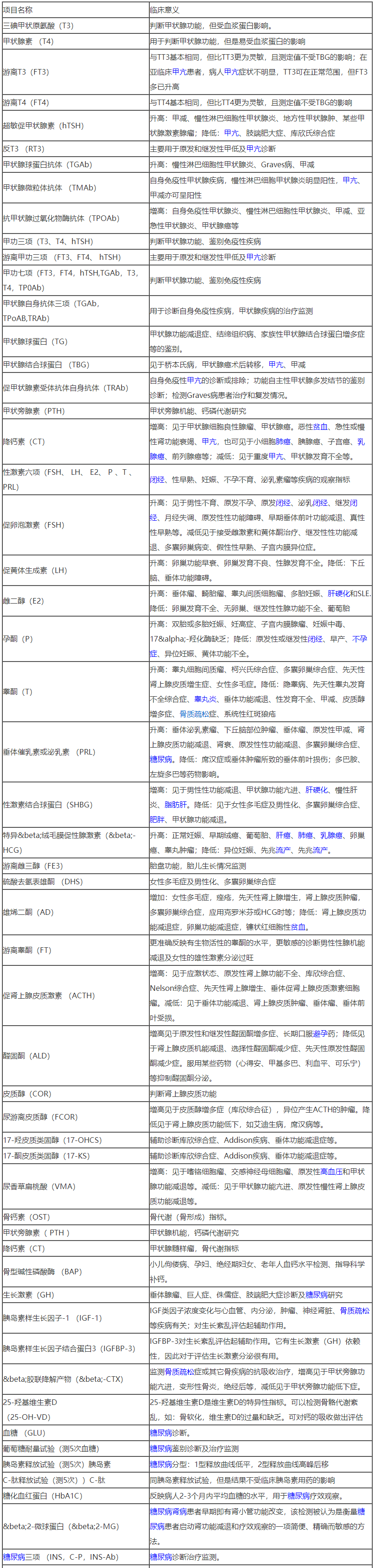
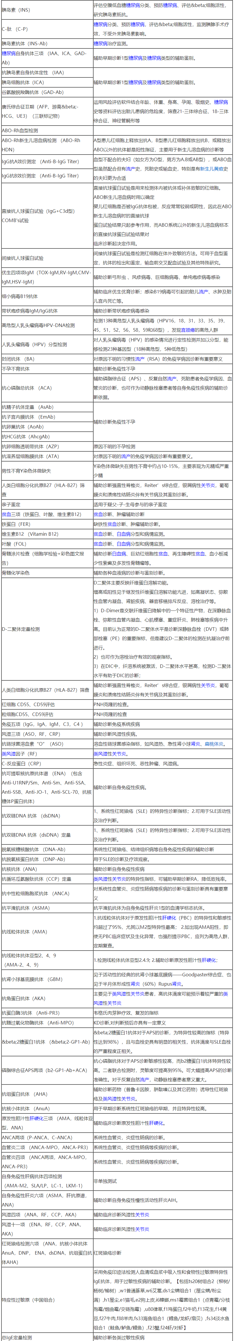
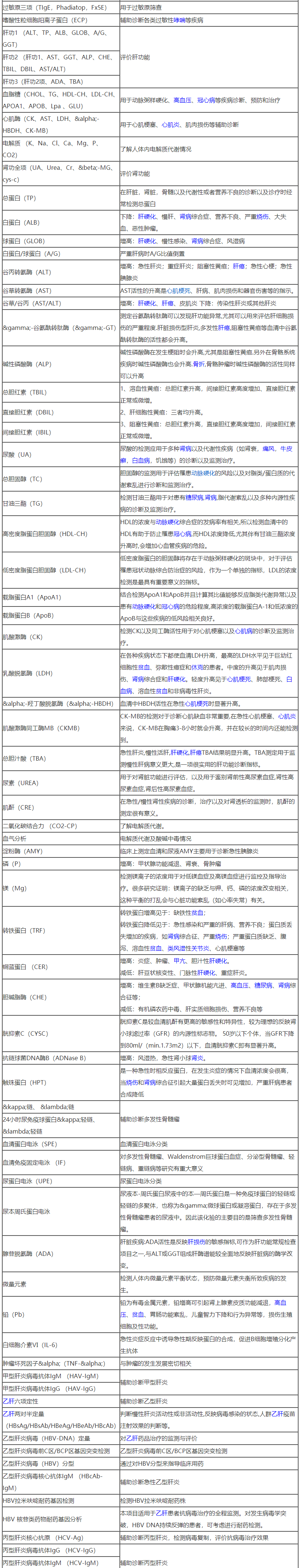
常规检验项目缩写是临床医师必备的技能,医学教育网小编为大家分享知识汇总:

1

2

3

4

以上关于“临床常规检验项目缩写(医生必备技能)”的文章由医学教育网编辑整理搜集,希望可以帮助到大家,更多的文章随时关注医学教育网临床助理医师辅导精华栏目!

正保医学教育网
上医学教育网 做成功医学人
打开APP
精品课程

临床助理医师-高效定制班

直播+录播 含班级服务

4180

查看详情
热点推荐:
取消
复制链接,粘贴给您的好友

复制链接,在微信、QQ等聊天窗口即可将此信息分享给朋友
前往医学教育网APP查看,体验更佳!
取消 前往
您有一次专属抽奖机会
可优惠~
领取
优惠
注:具体优惠金额根据商品价格进行计算
恭喜您获得张优惠券!
去选课
已存入账户 可在【我的优惠券】中查看