临床助理医师

考试动态
复习指导

疾病分布常用的测量指标——2021年临床助理医师考试资料

疾病分布常用的测量指标——2021年临床助理医师考试资料,相信是考生们关注的事情,医学教育网小编整理了考试重点内容,希望对考生复习有所帮助。

  第二节 流行病学资料的来源与疾病分布

一、健康相关资料的来源

1.常规收集的数据资料 如收集门诊病历。

2.专题科学研究 如疾病的病因学研究、干预措施的效果评价、临床疗效分析、儿童生长发育调查等。

3.各种统计报表 例如传染病报表。

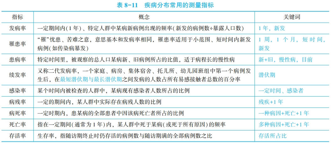
二、疾病分布常用的测量指标

【经典例题1】

计算患病率的分子是

A.观察期间某病的暴露人口数

B.观察期间某病的新旧病例数

C.观察期间某病的新发病例数

D.观察开始之前某病的患病人数

E.观察期间所有人口数

【经典例题2】

对感染性腹泻进行监测应选择的疾病频率测量指标是

A.期间患病率

B.现患率

C.罹患率

D.发病率

E.病死率

[参考答案]1.B;2.D

三、疾病流行强度

四、疾病三间分布(天时地利人和)

【经典例题3】

(共用选项题)

A.短期波动

B.长期变异

C.聚集性

D.季节性

E.周期性

(1)细菌性痢疾夏秋高发,其疾病分布是

(2)冠心病发病率近十年持续升高,其疾病分布是

(3)某单位1天前出现食物中毒,其疾病分布是

[参考答案]3.D、B、A

推荐阅读:

2021年全国临床助理医师实践技能考试基本操作25项内容具体指导

全新!2021年临床助理医师实践技能模考系统上线 经典习题随时练!

5月15日购买2021临床助理医师VIP签约特训营分期付款 免息!

全国2021年临床助理医师备考正当时| 实践技能复习 这些干货速速码住!

以上是”疾病分布常用的测量指标——2021年临床助理医师考试资料“的内容,希望对考生备考有所帮助,预祝考生顺利通过2021年临床助理医师考试。

正保医学教育网
上医学教育网 做成功医学人
打开APP
全部评论(0打开APP查看全部 >
精品课程

临床助理医师-高效定制班

直播+录播 含班级服务

4180

查看详情
热点推荐:
0
0
0
评论
取消
复制链接,粘贴给您的好友

复制链接,在微信、QQ等聊天窗口即可将此信息分享给朋友
前往医学教育网APP查看,体验更佳!
取消 前往
您有一次专属抽奖机会
可优惠~
领取
优惠
注:具体优惠金额根据商品价格进行计算
恭喜您获得张优惠券!
去选课
已存入账户 可在【我的优惠券】中查看