关于“江西考区2020年临床助理医师技能考试基地安排与安全考试承诺书”相关内容,相信参加2020年医师实践技能考试的考生都在关注,为方便大家了解,在此医学教育网小编为大家整理如下内容:
广大考生:
你们好!2020年全国医师资格实践技能考试将于7月10日-29日进行,为确保广大考生平安顺利考试,特作如下温馨提示:
一、注意考试改革变化。自2020年起,我省医师资格实践技能考试统一安排在国家实践技能考试基地(详见附件1)进行,考试合格者成绩2年内有效。临床类别考生还需要注意的是,今年临床类别实践技能考试实施新三站考试模式,其中第一站临床思维能力试题通过计算机呈现,心肺听诊、影像诊断、心电图诊断和医德医风试题直接在电脑上作答(客观选择题);病史采集和病历分析试题通过计算机呈现,考生在答题纸作答。
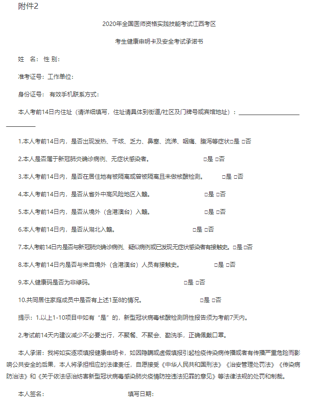
二、做好考前各项准备。考生可于开考前7天登录报名网站打印准考证,打印准考证后应仔细核对考试信息,牢记考试时间、考场地址及相关注意事项;自备无标识白大衣、医用帽子、医用外科口罩(禁止佩戴带有呼吸阀口罩)、乳胶手套,准备健康码;口腔类别考生还需要自带防护目镜(或面屏)。进考场前,考生应主动出示本人有效身份证件、准考证,诚信填报并提交《2020年全国医师资格实践技能考试江西考区考生健康申明卡及安全考试承诺书》(附件2)及规定的其他材料,主动配合做好入场安检、扫码测温、考试无关物品储存等工作。严禁考生携带与考试无关的物品(如手机、复习资料)入场。
三、遵守疫情防控规定。考生应从考前14天起进行日常体温测量和身体健康状况监测,做到每天体温测量并记录,尽量减少不必要出行,不聚餐、不聚会、勤洗手,正确佩戴口罩。
对于发热等身体异常的考生,各考点、基地将设置疫情防控及医疗专家组进行专业评估,评估是否具备参加考试和组织考试工作的条件。经医学评估,身体状况允许继续考试的,启用备用考试场所安排在考试结束最后一天进行考试,身体状况不允许继续参加考试,应及时终止考试。
四、服从考试工作安排。机考时,考生座位应间隔适当距离,考前考后进行手消毒或全程佩戴乳胶手套进行鼠标、键盘的操作。如遇特殊情况手套破损的,应向考务人员说明情况后由基地提供。除因考试需要,考生在考试期间应始终佩戴口罩、乳胶手套,候考时应间隔就坐,保证一米以上安全社交距离。散场时,考生应听从考务人员指令,按照指示路径取包、安静有序离开基地,不得拥挤、聚集,严禁在基地附近逗留。所有考生应从专用考试通道进出考试基地,严禁使用医用通道,避免和无关人员接触。
五、坚持诚信考试。考生应加强《执业医师法》《刑法修正案(九)》和《医师资格考试违纪违规处理规定》(国家卫生和计划生育委员会令第4号)等涉考相关法律法规学习,自觉遵守考场纪律,坚决抵制考试相关违纪违规违法行为;切勿轻信社会培训机构“”“有题库”等虚假宣传,谨防上当受骗。
衷心祝愿各位考生身体健康,考试顺利!
附件1
2020年江西考区医师资格考试实践技能考试工作安排


编辑推荐:
2020年临床医师实践技能考试模拟系统:经典习题+实战模考试卷
考前绝杀 2020年临床助理医师笔试考试13大系统高频考点速记
2020临床技能病例分析试题35题|病史采集试题20道|基本操作试题25道
全国2020年医师资格实践技能考试考前注意事项及温馨提示汇总
2020年全国医师资格考试实践技能准考证打印时间汇总
以上关于“江西考区2020年临床助理医师技能考试基地安排与安全考试承诺书”的文章由医学教育网编辑整理搜集,希望可以帮助到大家,更多的文章随时关注医学教育网!