中药/药学理论

考试动态
复习指导
互动交流
首页 > 中药/药学理论 > 西药综 > 正文

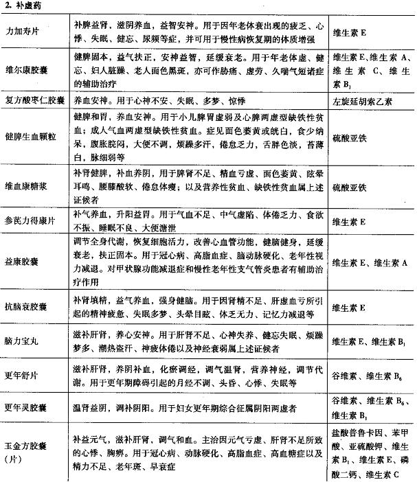
含有西药组分的中成药:内科用药(补虚药)

  在我国批准注册的中成药中,有二百多种是中西药复方制剂,即含有化学药的中成药。医师、药师及患者都必须清楚,这类制[医.学敎育.网搜.集整理]剂不能仅作为一般的中成药使用。

  含有西药组分的中成药:内科用药(补虚药)

打开APP看资讯 更多更快更新鲜 >>
精品课程

执业药师-无忧实验班

2021年新课

880起

查看详情
考生必看
取消
复制链接,粘贴给您的好友

复制链接,在微信、QQ等聊天窗口即可将此信息分享给朋友
前往医学教育网APP查看,体验更佳!
取消 前往