卫生资格考试

考试动态
复习指导
互动交流

南阳考点关于做好2024年度卫生专业技术资格考试工作的通知

南阳考点关于做好2024年度卫生专业技术资格考试工作的通知公布了,为了帮助大家了解,医学教育网为大家整理如下:

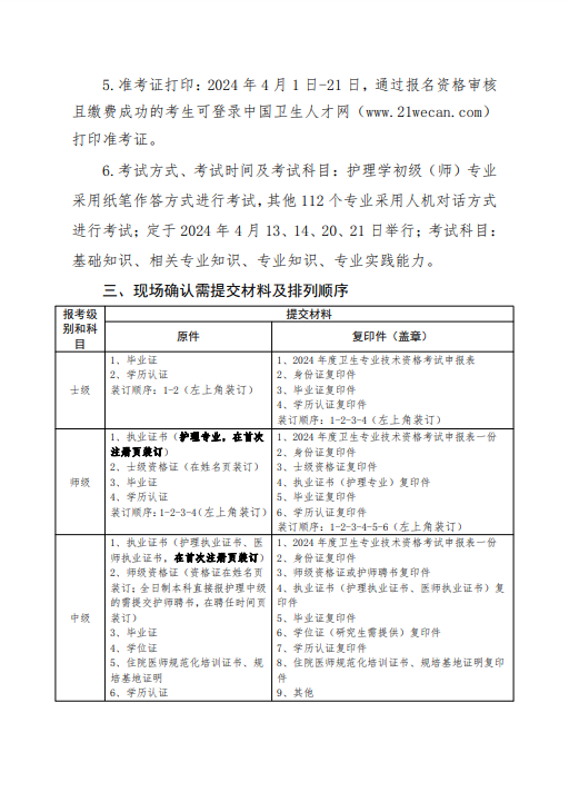
1

2

3

4

5

6

7

8

9

10

11

12

13

14

15

16

17

18

>>【报名】全国2024卫生资格考试报名丨现场审核要求汇总


正保医学教育网
上医学教育网 做成功医学人
打开APP
全部评论(0打开APP查看全部 >
精品课程

高效定制班

小班管理 贴心服务 社群交流 直播互动

2380起

查看详情
热点推荐:
0
0
0
评论
取消
复制链接,粘贴给您的好友

复制链接,在微信、QQ等聊天窗口即可将此信息分享给朋友
前往医学教育网APP查看,体验更佳!
取消 前往
您有一次专属抽奖机会
可优惠~
领取
优惠
注:具体优惠金额根据商品价格进行计算
恭喜您获得张优惠券!
去选课
已存入账户 可在【我的优惠券】中查看