卫生资格考试

考试动态
复习指导
互动交流

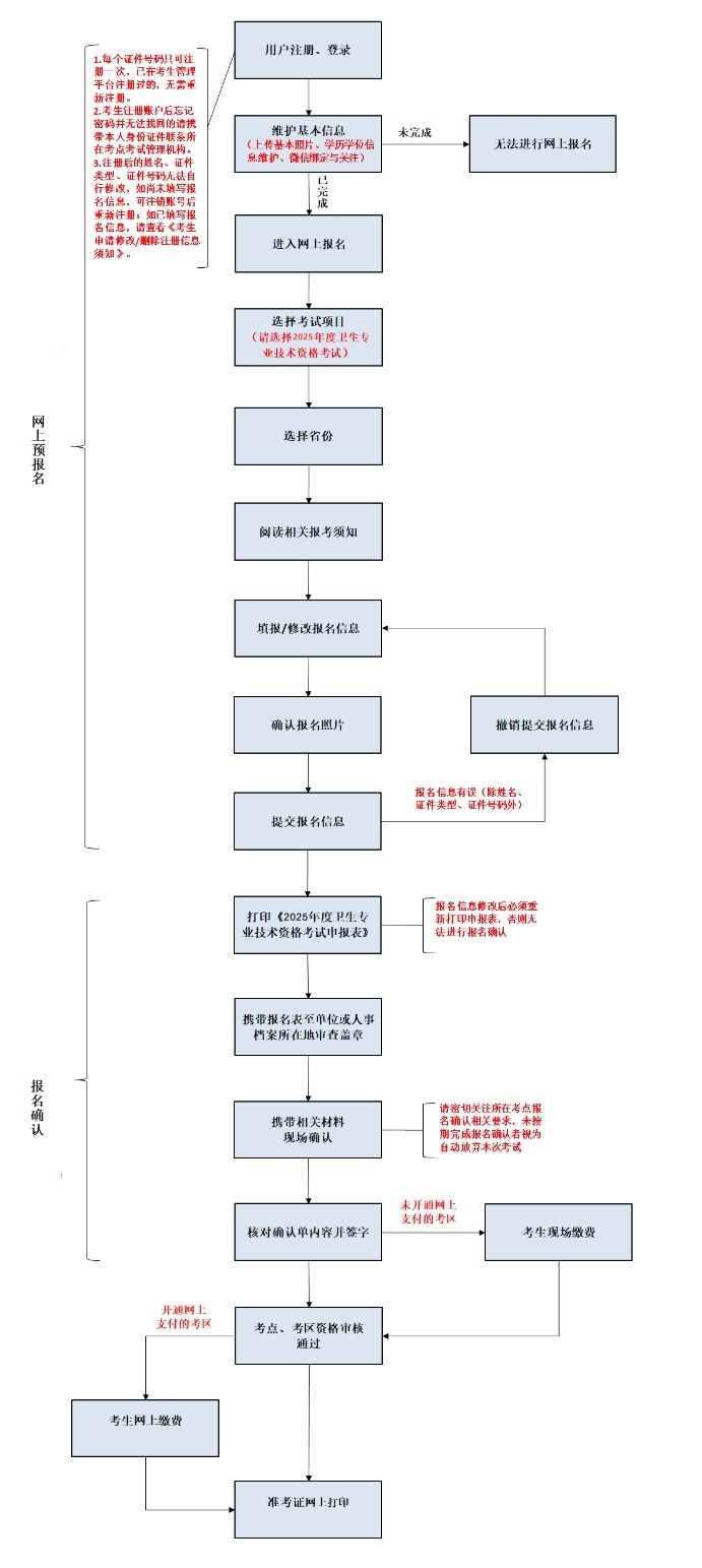
图解!2025年卫生专业技术资格考试报名流程

卫生资格考试报名分为网上预报名和报名确认阶段,网上预报名是在国家卫生健康委人才交流服务中心官方网站进行,报名确认大部分地区为现场确认,部分地区为线上确认。具体流程如下:

1、采用现场确认方式的考区报名流程

【点击图片查看大图】

采用现场确认方式的考区报名流程

2、采用线上确认方式的考区报名流程:

【点击图片查看大图】

采用线上确认方式的考区报名流程

温馨提示:

(1)部分地区开通历史考生自动确认功能,网上报名后会自动报名确认,不需要现场确认;

(2)以上内容仅供参考,具体以2025年卫生资格考试报名通知为准!

正保医学教育网
上医学教育网 做成功医学人
打开APP
全部评论(0打开APP查看全部 >
精品课程

高效定制班

小班管理 贴心服务 社群交流 直播互动

2380起

查看详情
热点推荐:
0
0
0
评论
取消
复制链接,粘贴给您的好友

复制链接,在微信、QQ等聊天窗口即可将此信息分享给朋友
前往医学教育网APP查看,体验更佳!
取消 前往
您有一次专属抽奖机会
可优惠~
领取
优惠
注:具体优惠金额根据商品价格进行计算
恭喜您获得张优惠券!
去选课
已存入账户 可在【我的优惠券】中查看