六盘水市卫生健康局发布关于2022年卫生专业技术资格考试报名及现场确认有关事项的通知,医学教育网整理具体内容如下:
各市(区、特区)卫生健康局、人力资源社会保障局,市直属医疗卫生机构,各有关单位:
根据全国卫生专业技术资格考试办公室《关于2022年度卫生专业技术资格考试有关问题的通知》(卫考办发〔2021〕2号)、国家卫生健康委人才交流服务中心《关于2022年度卫生专业技术资格考试考务工作安排的通知》(卫人才发〔2021〕102号)、《省卫生健康委 省人力资源社会保障厅关于组织开展2022年卫生专业技术资格考试报名事项有关问题的通知》(黔卫健函〔2021〕205号)精神,2022年度卫生专业技术资格考试定于2022年4月9、10、16、17日举行。为保证我市考试工作顺利进行,现就有关事项通知如下:
一、报名资格条件
(一)基本条件
凡符合《人力资源社会保障部 国家卫生健康委 国家中医药局关于深化卫生专业技术人员职称制度改革的指导意见》(人社部发〔2021〕51号)条件的人员,均可报名参加相应级别和专业类别的考试。
(二)新冠肺炎疫情防控一线医务人员报考条件
1.根据《中央应对新型冠状病毒感染肺炎疫情工作领导小组关于全面落实进一步保护关心爱护医务人员若干措施的通知》(国发明电〔2020〕5号)、《人力资源社会保障部办公厅关于做好新冠肺炎疫情防控一线专业技术人员职称工作的通知》(人社厅发〔2020〕23号)、《省应对新冠肺炎疫情防控领导小组关于全面落实进一步保护关心爱护医务人员若干措施的通知》(黔府办发电〔2020〕100号)、《关于进一步做好疫情防控一线医务人员和防疫工作者激励保障工作若干措施》(黔组通〔2020〕11号)等有关文件,一线医务人员在符合相应报名条件的基础上,晋升高一级职称可以提前一年申报卫生专业技术资格考试;做出突出贡献,获得省部级以上表彰奖励的,晋升高一级职称可以直接申报参加考试。
2.在晋升高一级职称中享受提前(直接)申报的人员,原则上只享受一次政策优惠。
3.通知涉及的一线医务人员以中共贵州省委、贵州省人民政府给予新冠肺炎疫情防控一线医务人员的记功表彰和各市州卫生健康局、省直委直各有关单位盖章上报的参与疫情防控工作一线医务人员名单为准。
(三)提前一年参加考试条件
按照《关于加强城市社区卫生人才队伍建设的指导意见》(国人部发〔2006〕69号)有关规定,凡到社区卫生服务中心、乡镇卫生计生院、村卫生室工作的医师、护师,可提前一年参加全国卫生专业中级资格的全科医学、社区护理专业类别的考试。
(四)省内合格人员申报上一级资格
1.取得省内合格初级专业技术资格证书,继续在相应省内线范围内单位工作,受聘担任初级技术职务达到规定年限的,可申请参加全国卫生专业技术中级资格考试,获取本专业全国合格标准中级资格证书(网上填报时在“专业工作经历”栏中注明“贵州省内合格聘用达到规定年限”)。
2.取得省内合格初、中级专业技术资格证书的人员,申请参加全国卫生专业技术资格考试取得本专业相应级别全国合格标准资格证书,继续在相应省内线范围内单位工作的,其聘用年限可合并计算。
3.2016年起取得省内合格中级专业技术资格证书,继续在相应省内线范围内单位工作,受聘担任中级技术职务后,需申报副高级专业技术职务任职资格评审的,必须参加全国卫生专业技术资格考试取得全国合格中级专业技术资格证书,继续受聘担任中级技术职务合并计算达到规定年限,才能申报社会化或民营专项评审副高级专业技术资格。
(五)硕士学历直接报考中级资格
根据《中共贵州省委关于进一步实施科教兴黔战略大力加强人才队伍建设的决定》(黔党发〔2012〕31号)和《关于2018年度全省卫生专业技术职务评审聘任工作安排的意见》(黔卫计发〔2018〕46号)精神,取得硕士学历、学位,受聘到我省各级各类医疗卫生单位工作(含民营医疗机构),在与用人单位签订3年以上期限劳动合同后,单位可根据其学术、技术水平和工作需要,聘用到相应技术岗位,第一个聘期内(三年)可享受中级待遇(仅指工资待遇)。用人单位可推荐硕士人员参加卫生专业技术中级资格考试。申报医师、护理中级资格的必须取得准入资格。
(六)医师类专业有关要求
1.按照原省卫生计生委等7部门《关于建立贵州省住院医师规范化培训制度的实施方案》要求,从2014年开始新进入各级各类医疗机构医疗岗位的本科及以上学历医学类专业毕业生,按照实施住院医师规范化培训的年度(即:(1)2014年起,新进入三级医疗机构(不含民营)医疗岗位的本科及以上学历医学类专业毕业生(临床医学类、口腔医学类、中医学类、中西医结合类,下同)须接受住院医师规范化培训;(2)2016年起,新进入二级医疗机构(不含民营)医疗岗位的本科及以上学历医学类专业毕业生须接受住院医师规范化培训;(3)2019年起,新进入二级及以上民营医疗机构、社区卫生服务机构医疗岗位的本科及以上学历医学类专业毕业生须接受住院医师规范化培训;(4)2020年起,所有新进入医疗岗位的本科及以上学历医学类专业毕业生须接受住院医师规范化培训),将本科医学类专业毕业生取得《住院医师规范化培训合格证书》作为报考中级专业技术资格的必备条件之一。
2.临床、口腔、中医类别主治医师,具备大学本科学历或学士学位,取得住院医师规范化培训合格证书后从事医疗执业活动满2年,可以报考与本人医师执业证书执业范围相符合的中级专业技术资格。
3.按照《国务院办公厅关于深化医教协同进一步推进医学教育改革与发展的意见》(国办发〔2017〕63号)有关规定,本科及以上学历毕业生参加住院医师规范化培训合格并到基层医疗卫生机构(我省“基层”是指不含县、市、区人民政府所在地的城关镇和街道的“乡镇”)工作的,可直接参加中级职称考试。
(七)药、技类专业有关要求
新增报考条件:具备相应专业大专学历,从事本专业工作满3年,可参加药(技)师资格考试。
(八)护理类专业有关要求
1.具有护理、助产专业“本科”以上学历,参加护士执业资格考试成绩合格,取得护理初级(士)资格证书且执业注册满1年后,可直接聘任护师专业技术职务。申报人在受聘担任护师职务满规定年限后,可凭用人单位护师聘任证书(聘书)为依据,申请报考护理中级专业技术资格。
2.具有普通全日制护理、助产专业“专科”学历,参加护士执业资格考试成绩合格,取得护理初级(士)资格证书且执业注册满3年后,可申请报考护理初级(师)专业技术资格。
3.具有普通全日制护理、助产专业“中专”学历,参加护士
执业资格考试成绩合格,取得护理初级(士)资格证书且执业注册满5年后,可申请报考护理初级(师)专业技术资格。
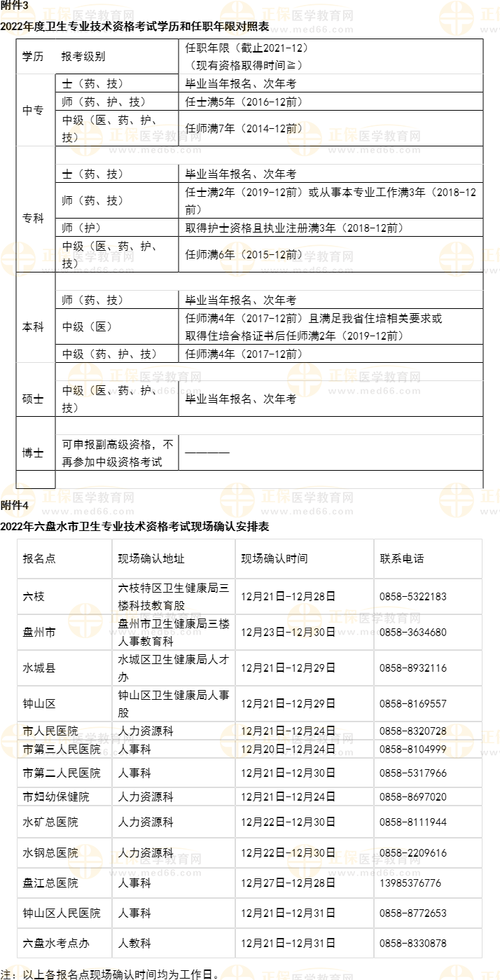
(九)有关学历和任职年限要求
申报人学历取得时间和从事本专业工作年限均截至2021年12月31日。报名条件中有关专业学历或学位的规定,是指国家教育和卫生健康行政部门认可的正规院校毕业学历或学位。
二、其他规定
(一)执业资格准入要求
凡报考《卫生专业技术资格考试专业目录》(见附件2)中专业代码为301至365及392专业的人员,应具有相应专业执业医师资格,并在报名时提交相应类别医师资格证书和医师执业证书。报考专业与医师资格类别及执业注册专业必须一致;执业注册单位与现工作单位必须一致。报考护理学〔师〕、护理学〔中级〕人员须从事本专业工作并提供护士执业证书。
(二)专业的增加及合并
1.自2022年起,在初级(师)和中级考试中增加眼视光技术,专业代码分别为216和393。
2.自2024年起,将职业病学并入内科学专业、结核病学并入传染病学专业、职业卫生并入公共卫生专业、计划生育按专业内容分别并入妇产科和泌尿外科专业;将中医护理并入护理学专业,同时所有护理学专业考试中,相应增加中医内容。目录中将取消中医护理学(初级师、中级,专业代码分别为204、374)、结核病学、职业病学、计划生育、职业卫生(中级,专业代码分别为311、314、360、363)专业类别,相应专业报名人员请提前
做好报考计划安排。
(三)转岗申报
因工作岗位变动,需报考现岗位专业类别的人员,其从事现岗位专业工作时间必须满2年。工作岗位变动需报考专业代码为301至365及392专业的人员,不得跨执业医师资格类别报名;相同执业医师类别间变动岗位的,医师执业证书的执业范围(执业专业)应变更注册为现报考专业对应的执业专业。
(四)考试成绩及效用
卫生专业技术资格考试相关专业科目成绩实行两年为一个周期的滚动管理办法,在连续两个考试年度内通过同一专业4个科目的考试,可取得该专业资格证书。对不同专业(含主亚专业)之间各科目的考试合格成绩,不得作为同一专业合并计算。已参加卫生专业技术资格部分专业考试的人员,在规定的时限内报名参加剩余科目考试时须使用原档案号。
三、考试报名管理
2021年12月20—30日期间,考生登录中国卫生人才网(www.21wecan.com)进行网上报名。考试报名实施属地化管理,考生根据工作单位所属选择相应考点进行报名。
考生完成网上预报名后,须根据报名要求携带申请表(附件1)及相关证明材料(包括原件和复印件)。在考点规定的时间内到指定地点进行现场确认。
贵州籍考生可使用手机下载“贵州公安APP”注册登录并进行实名认证。“贵州公安APP”可作为辅助工具,现场确认时提供给现场工作人员进行身份查验;考试期间如忘记携带或遗失身份证,可先提供身份证电子凭证给考务工作人员进行身份查验后参加考试。
四、现场确认
现场确认时间:2021年12月21-31日。为合理安排现场确认时间,结合各报名点工作实际,现将各报名点现场确认的时间安排如下(具体详见附件4)。
现场确认地点:严格按照属地化管理原则进行现场确认。
(一)申报人在本人从业单位所属报名点现场确认。
(二)市级办证的民营医疗机构需在考点办进行确认的,请单位负责人员组织安排进行统一现场确认。
现场确认所需资料:按照国家卫生健康委办公厅、国家中医药局办公室《关于加快推进卫生健康行业电子证照建设与应用的指导意见》(国卫办规划发〔2020〕17号),报考2022年卫生专业技术资格考试医师及护理专业的考生可提供电子证照代替执业证书进行现场确认。其他应提交的材料详见附件1。各报名点对所辖考生进行现场确认时,要对考生是否具备考试报名条件进行初步审查,对不符合考试报名条件的一律不予现场确认。
五、资格审核
各报名点现场确认后,应规范整理卫生专业技术资格考试考生报名资料,按照考点办公室的统一安排,按时携考生报名资料到考点办审核。2022年卫生专业技术考试考点资格审核时间安排在2022年1月10日-2022年1月14日,请各报名点在时限内将相关资料提交到考点办。
六、报名缴费
按照原省卫生计生委《关于卫生专业技术资格考试和护士执业资格考试收费标准的通知》(黔卫计发〔2017〕51号)精神,卫生专业技术资格考试初、中级资格均为每人每科70.00元。
七、考试报名工作宣传
考试报名工作是考务管理及考试实施的基础,各区(特区、市)、市直医疗卫生单位要按照上级有关考试文件要求和省考区办公室工作部署,将考试报名文件及信息及时印发辖区所在学校、单位,采取多渠道和多种方式通知到符合考试条件的考生本人,统筹做好本地区的考试报名工作。
八、其他事项
(一)未经现场确认及交费,网上报名无效,逾期不予确认,各报名点要严格按照各阶段工作时限完成考试对应工作。
(二)各报名点要在认真贯彻落实中央和我省及市关于新冠肺炎疫情常态化防控工作的有关决策部署条件下有序开展好现场确认工作。
(三)未尽事宜按照《关于2022年度卫生专业技术资格考试有关问题的通知》(卫考办发〔2021〕2号)和《关于2022年度卫生专业技术资格考试考务工作安排的通知》(卫人才发〔2021〕102号),以及我省现行卫生系列职称工作有关文件规定执行。
附件1
2022年卫生专业技术资格考试报名现场确认须知
一、考生报名要求
1.报考学历为2002年以后专科及以上学历的毕业考生在网上报名时必须如实填写“学校名称”“教育情况”“学历证书编号”相关信息,以便网报系统通过学信网对证书编号自动验证。
2.考生填报工作单位名称时,所在工作单位属于“事业法人”单位的,按照工作单位第一法人名称(即公章名称)填写;所在工作单位不属于“事业法人”单位的,填写经当地所属卫健局注册的“医药卫生机构”名称。工作单位不得简写。
3.考生姓名、性别、身份证号等信息须与身份证上的信息一致。
二、现场确认时考生须提交下列材料
1.《2022年度卫生专业技术资格考试申报表》1份(网上填报提交后打印),经单位人事部门审查盖章。
2.应提交的相关证件原件和复印件(电子证照打印件)1份(证件原件经审核后退还本人;复印件或电子证照打印件须经单位人事部门审查盖章)。
(1)学历(学位)证书。
(2)医师资格证书或其他专业技术资格证书。
(3)医师或护士执业证书;医师或护士执业电子证照;药、技术类提供聘书或劳动合同。
(4)身份证。
(5)硕士学历直接申报中级资格者,提供与用人单位签订的《劳动合同书》。申报护理中级资格的必须提供护士执业证书;申报医师中级资格的必须提供医师资格证书和医师执业证书(且执业注册单位与现工作单位必须一致)。
(6)2014年毕业后进入三级医疗机构(不含民营)医疗岗位的本科及以上学历医学类专业毕业生以及2016年毕业后进入二级医疗机构(不含民营)医疗岗位的本科及以上学历医学类专业毕业生,报考中级资格,必须提供省卫生健康行政部门颁发的《住院医师规范化培训合格证书》。
(7)本科及以上学历毕业生参加住院医师规范化培训合格并到基层医疗卫生机构工作直接参加中级职称考试者,提供省卫生健康行政部门颁发《住院医师规范化培训合格证书》、医师资格证书和医师执业证书(且执业注册单位与现工作单位必须一致),其中医师执业证书执业地点为多点执业的,主要执业地点必须是基层医疗机构。
(8)具有护理、助产专业本科以上学历,在受聘担任护师职务满规定年限后报考护理学中级资格的,提供护师聘任证书(聘书)。
3.在中国卫生人才网下载打印的“2021年度考试成绩单”(参加了2021年度卫生专业技术资格考试,其中有部分科目不合格,拟报名参加2022年度考试的考生提供)。
4.因工作岗位变动,报考现在岗位专业类别的考生必须提交“从事现岗位专业工作的时间满2年”的单位证明(并符合本文第三条第二款)。
5.上传和提交的照片要求
报名表和网上上传的照片必须相同,并为考生本人近期证件照(白底)。照片大小为一寸或小二寸,格式为jpg,大小必须在15kb—45kb之间。头部占照片尺寸的2/3,白色背景边框;面部正面头发不得过眉,应露双耳,常待眼镜的考生应佩戴眼镜,不得佩戴首饰。除军人外其他报名人员不得着制式服装拍照;对生活照、视频捕捉、摄像头抓拍,女性穿背带式服装等照片一律不予确认。
考生上传的电子照片(含提交的照片)不符合要求的,考试管理机构在现场确认时可为考生重新采集照片并使用“照片审核修改工具”核验后上传,确保“准考证”制作及“专业技术资格证”办理。
6.提交的相关证件复印件须有所在学校、单位人事部门(或档案存放单位)审查意见并加盖印章。
7.考生在报名期间需维护本人正确的学历信息以供系统进行查验。学历信息填写错误的必须重新进行维护后再选择正确信息进行报名。
8.考生在现场确认及考试期间须仔细核对本人所填报的姓名、身份证号等相关信息是否与真实信息完全一致。如须删除或修改请于中国卫生人才网下载《考生注册信息修改/删除申请表》,填写完毕后及时向现场确认点或考场考务办公室工作人员报告并登记修改。考试成绩公布之后所有信息均不能进行修改。
三、做好报名信息确认工作
报名点在现场确认时,应核对《2022年度卫生专业技术资格考试申报表》信息与考生提交的材料信息是否一致。经确认报名后向考生提供《2022年度卫生专业技术资格考试报名信息确认单》,要求考生认真核对报名信息并签名确认。


推荐阅读:
全国2022年卫生资格考试报名现场确认时间、地点、资料汇总