健康安宁发布【通知公告】安宁市2022年度卫生专业技术资格考试报名通知附:考试安排表,医学教育网整理具体内容如下:
安宁市发证各医疗卫生机构:
2022年度卫生专业技术资格考试报名工作已经开始,由于时间紧迫,现将报名注意事项通知如下:
一、报名时间
网络报名:2021年12月20日—12月30日
现场确认时间(安宁市报名点):2021年12月27日至2021年12月31日
网络缴费时间:2022年2月15日—2月25日
二、安宁市报名点地址
安宁市珍泉路宁湖大厦11楼1105室
咨询电话:68688692
三、报名步骤
第一步、网络报名
按照要求,所有考生均采用“网上预报名”方式进行报名,采取“网上收费”方式缴纳报名费用。网络报名期间考生个人必须登陆中国卫生人才网(www.21wecan.com)进行网上预报名,填写个人报名信息。
第二步、机构审核
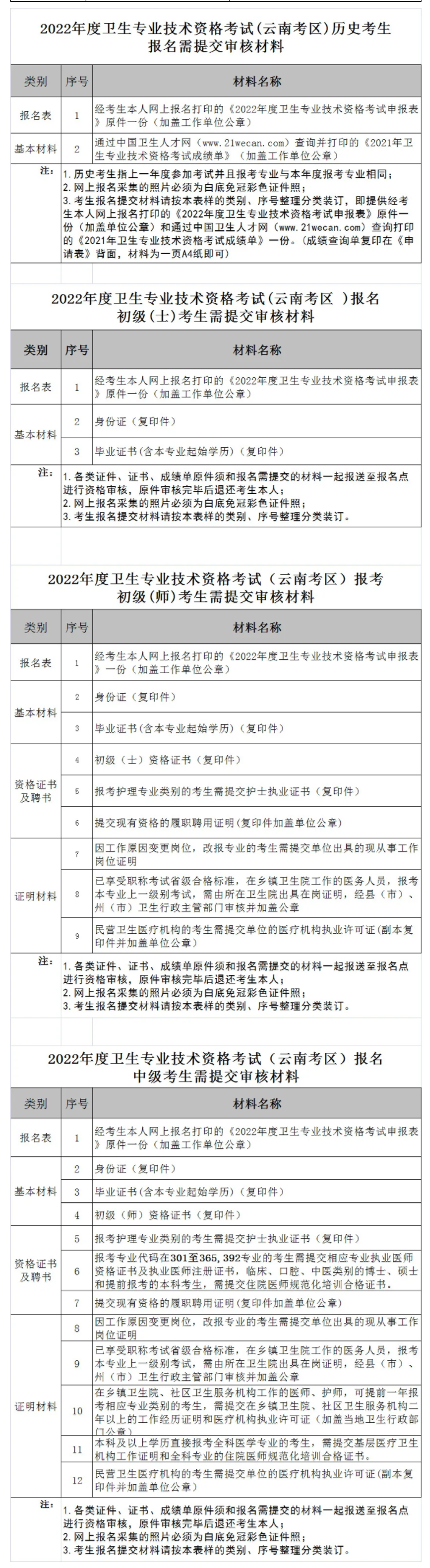
考生个人网络报名通过后,持打印的报名申报表(工作单位或人事档案所在地审核签字并盖章)及相关的证件、材料交医疗机构相关部门审核。(具体材料清单见昆明卫生人才网http://www.kmwsrc.com.cn/)
第三步、报名点现场审核确认
各医疗机构收集齐考生报名材料后整理报名人员清单,派出1名工作人员在规定时限内报安宁市报名点。
第四步、考生缴纳费用
现场确认通过的考生按照时限,在网络报名端口缴纳报名费用。
四、注意事项
根据属地化管理原则,安宁市报名点只接收安宁市卫生健康局直属及安宁市本级审批的医疗卫生机构人员报名。无工作单位、报考初级(士)的考生,可到考生人事档案存管机构盖章后到所在地辖区报名点进行报名。
为做好疫情防控工作,现场审核须由各单位安排经办人统一一次性收集考生报名资料后,到安宁市报名点进行现场确认。各医疗机构应及时通知考生并完成单位审核,逾期未完成现场审核的考生及单位后果自负。
本通知请各医疗卫生单位及时传达到考生,并广泛通知张贴!
2022年度卫生专业技术资格考试安宁市报名点
现场审核工作计划安排表
步骤 | 内容 | 时间安排 |
考生网上报名 | 考生登陆中国卫生人才网(www.21wecan.com)报名,打印《2022年度卫生专业技术资格考试申报表》 | 2021年12月20日—2021年12月30日 |
报名点现场审核考生报名资格、考生报名信息确认 | 无工作单位考生 | 2021年12月27日—2021年12月31日 |
安宁市发证民营医疗机构统一报名(含二级以下医院、诊所、医务室、门诊部等) | 2021年12月27日—12月28日 |
安宁市各卫生院、社区卫生服务机构统一报名 | 2021年12月28日—12月29日 |
安宁市中医医院、安宁市妇幼保健院、安宁市疾控中心统一报名 | 2021年12月29日—12月30日 |
安宁市第一人民医院申报材料审核(医院另设报名点) | 2021年12月31日 |
缴纳报名费用 | 考生网上缴费 | 2022年2月15日—25日 |

推荐阅读:
全国2022年卫生资格考试报名现场确认时间、地点、资料汇总