德阳市卫生健康委员会发布关于做好2024年度卫生专业技术资格考试工作的通知,医学教育网整理具体内容如下:
各区(市、县)卫健局、委直属医疗卫生机构及相关单位:
根据四川省卫生健康委员会《关于做好2024年度卫生专业技术资格考试工作的通知》要求,为确保我市2024年度卫生专业技术资格考试工作顺利进行,现就有关问题通知如下:
一、报名要求
(一)凡符合《人力资源社会保障部、国家卫生健康委、国家中医药局关于深化卫生专业技术人员职称制度改革的指导意见》(人社部发〔2021〕51号)和《四川省卫生健康委员会、四川省人力资源和社会保障厅关于印发〈四川省深化卫生专业技术人员职称制度改革实施方案〉的通知》(川卫规〔2022〕3号)条件的人员,均可报名参加相应级别和专业类别的考试。
(二)按照《国务院办公厅关于深化医教协同进一步推进医学教育改革和发展的意见》(国办发〔2017〕63号)和《四川省人民政府办公厅转发教育厅省卫生计生委省中医药局关于深化医教协同进一步推进医学教育改革与发展实施方案的通知》(川办函〔2017〕193号)有关规定,本科及以上学历毕业生参加住院医师规范化培训合格并到基层医疗卫生机构(藏区、彝区等艰苦边远地区可放宽到县级医疗卫生机构)工作的,可直接参加中级职称考试。
(三)根据《中央应对疫情工作领导小组关于全面落实进一步保护关心爱护医务人员若干措施的通知》(国发明电〔2020〕5号)和《人力资源社会保障部办公厅关于做好新冠肺炎疫情防控一线专业技术人员职称工作的通知》(人社厅发〔2020〕23号)相关要求,参加新冠肺炎疫情防控的一线医务人员,在符合相应报名条件的基础上,晋升高一级职称可以提前一年申报参加卫生专业技术资格考试;对做出突出贡献,获得省部级以上表彰奖励的,晋升高一级职称可以直接申报参加考试。参加新冠肺炎疫情防控的一线医务人员范围按照《国务院应对新型冠状病毒感染肺炎疫情联防联控机制关于聚焦一线贯彻落实保护关心爱护医务人员措施的通知》(国发明电〔2020〕10号)规定执行。上述享受提前申报的人员,原则上只享受一次政策优惠。
(四)凡在乡镇卫生院、社区卫生服务机构工作的医师、护师,可提前一年参加全科医学、全科医学(中医类)和社区护理专业中级技术资格考试。
(五)2024年度报考人员,其学历或学位取得日期和从事本专业工作年限均截至2023年12月31日。因工作岗位变动,需报考现岗位专业类别的人员,其从事现岗位专业工作时间须满两年。
报名条件中有关专业学历或学位的规定,是指国家教育、卫生健康行政部门认可的正规院校毕业学历或学位。在计算任职年限时,从事医疗或护理等执业活动的,从执业注册时间算起;取得护师、药师或技师等职称,从取得相应资格时间算起。
2017年及以前取得医师、护士资格证书的人员,在取得资格后次年12月31日以前注册的(注册时间以医师、护士执业证书签发时间为准),可结合用人单位劳动合同或聘用合同(聘书)计算其工作年限,在符合其他报名条件的情况下,按取得资格证书的时间报名参加相应级别和专业类别的考试。
(六)自2024年起,将职业病学并入内科学专业、结核病学并入传染病学专业、职业卫生并入公共卫生专业、计划生育按专业内容分别并入妇产科和泌尿外科专业;将中医护理并入护理学专业,同时所有护理学专业考试中,相应增加中医内容。目录中将取消中医护理学(初级师、中级,专业代码分别为204、374)、结核病学、职业病学、计划生育、职业卫生(中级,专业代码分别为311、314、360、363)专业类别。
(七)凡报考《卫生专业技术资格考试专业目录》中专业代码为301至365以及392专业的人员,应具有相应专业执业医师资格,并在报名时提交相应专业执业医师资格证书;凡报考专业代码为203以及368-373专业的人员,应具有护士执业资格,并在报名时提交护士执业证书。
(八)卫生专业技术考试相关专业科目成绩实行两年为一个周期的滚动管理办法,在连续两个考试年度内通过同一专业4个科目的考试,可取得该专业资格证书。对不同专业(含主亚专业)之间各科目的考试合格成绩,不得作为同一专业合并计算。已参加卫生专业技术资格部分专业考试的人员,在规定的时限内报名参加剩余科目考试时须确保证件号码一致。
2023年报考中医护理学(初级师、中级)、结核病学、职业病学、计划生育、职业卫生(中级)专业类别的人员通过部分科目的,在2024年报考其执业范围内的相关专业时,保留2023年通过科目成绩进行滚动管理,两年内通过四个科目的为考试合格,予以发放2024年报考专业的资格证书。
(九)按照《港澳台居民居住证申领发放办法》(国办发〔2018〕81号)和《中共中央组织部、人力资源社会保障部、公安部等25部门关于印发〈外国人在中国永久居留享有相关待遇的办法〉的通知》(人社部发〔2012〕53号)要求,做好香港、澳门、台湾居民以及持有中国《外国人永久居留证》的外籍人员参加卫生专业技术资格考试相关工作。
二、报名程序
(一)网上报名方式和时间
卫生专业技术考试报名包括网上预报名、现场确认、资格审核和网上缴费四个阶段。2023年12月1-14日期间,考生可登录国家卫生健康委人才交流服务中心官网进行网上预报名。考生须按照报名须知,如实准确地在网上填写个人报名信息,在填报工作单位名称时务必规范填写单位全称(与组织机构代码证一致),不填写具体的科室(部门)。考生在填报信息完成后,须上传本人照片。上传照片必须为考生本人近期清晰、可辨认的正面免冠白底彩色证件照,不得上传生活照、视频捕捉或摄像头所摄照片;照片格式为jpg,头部比例须占照片尺寸的2/3,头发不得过眉,露双耳,常戴眼镜的考生应配戴眼镜,不得佩戴首饰;非军人考生不得着制式服装拍照,女性不得穿背带式服装拍照。
符合《四川省卫生健康委员会、四川省人力资源和社会保障厅关于印发〈四川省深化卫生专业技术人员职称制度改革实施方案〉的通知》(川卫规〔2022〕3号)和《四川省人力资源和社会保障厅、四川省卫生厅关于对参加全国卫生专业中级技术资格考试的基层卫生专业技术人员实行省定合格标准的通知》(川人社办发〔2012〕300号)规定的省定合格标准适用范围和条件的基层医疗卫生机构专业技术人员,须勾选“基层卫生”栏目。勾选“基层卫生”栏目的考生,达到国家合格标准的,将颁发国家统一印制的卫生中级专业技术资格证书;未达到国家合格标准,但达到省定合格标准的,将获得基层卫生中级专业技术资格证书。各考点须严格审核,不符合基层卫生中级政策条件的考生不得勾选“基层卫生”栏目。不勾选“基层卫生”栏目的考生,一律不予确认基层卫生中级职称资格。
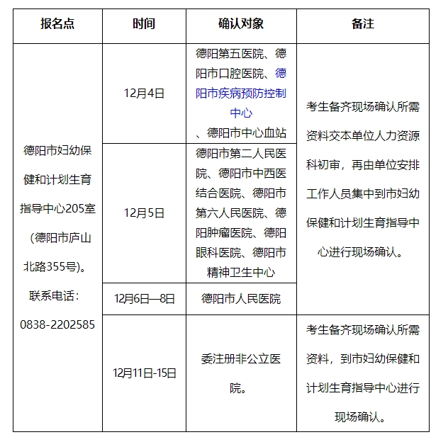
(二)现场确认时间和地点
考生完成网上预报名后,须根据报名要求携带《2024年度卫生专业技术资格考试报名申报表》和相关证明材料(包括原件和复印件),到工作单位所属行政区域的相应报名点进行考试资格审查和确认。
卫生专业技术资格考试现场确认时间地点安排如下:


上年度历史报考同专业同级别考生须进行现场确认,不实行自动确认。
(三)现场确认时考生需提交以下材料(复印件均需加盖单位人事部门公章):
①单位审查并加盖单位人事部门公章的《2024年度卫生专业技术资格考试报名申报表》(网上填报后下载打印)。考生如在打印申报表后对个人报考信息进行了修改,须重新打印并盖章。
②学历证书、资格证书、执业证书、工作证明、住院医师规范化培训合格证书等相关证件原件及复印件。
③居民身份证原件及复印件。
考生网上报名所填报考信息的准确性由本人负责,报考者提供涉及报考资格的申报材料虚假或不实的,由报考者本人承担违纪责任。考生应仔细核对《2024年度卫生专业技术资格考试报名信息确认单》,并须本人在确认单上签署姓名,上交考试管理机构备案,一经确认不得修改。
(三)各区(市、县)复审时间
卫生专业技术资格考试报名点复审时间安排如下:

三、网上缴费
考生在资格审核期间须及时查看资格审核状态。所有考生待考区审核通过后,须于2024年1月29日-2月8日期间通过网上支付方式缴纳考试费。未按规定时间完成网上缴费的,视为自动放弃考试。不受理现场缴费。
考试收费标准按照《四川省财政厅、四川省卫生健康委员会关于调整卫生专业技术资格考试暨护士执业资格考试收费分成有关问题的通知》(川财社〔2019〕65号)相关规定执行。参加初级资格考试人员每人每科收取考试费50元;参加中级资格考试人员每人每科收取考试费70元。
四、考生准考证打印
4月1-21日期间,考生可登录国家卫生健康委人才交流服务中心官网打印准考证。
五、考试科目和时间

六、成绩发布及成绩单打印
成绩将于考试结束后两个月内在中国卫生人才网公布。考生可在规定时间下载打印成绩单。
七、军队卫生人员相关考务工作安排
(一)报名及资格审核。军队卫生人员不实行网上报名,由团级以上单位负责报名组织工作,师级以上单位负责对军队卫生人员的报考资格进行审核。
(二)报考数据交接。团级以上单位派员持介绍信于2024年1月3日-9日期间,到所在的考点办理军队考生报考数据的交接和考试费用的缴纳。军队卫生人员报名信息中的证件类型全部使用身份证,证件编号为18位身份证号。
(三)准考证打印。各考点考试管理机构于2024年4月2-8日期间负责打印本地区军队考生准考证,军队单位在考前前往考点领取准考证。
(四)考试实施。军队卫生人员参加考试必须持本人有效期内的居民身份证或临时身份证。
(五)成绩发布。军队考生考试成绩不对社会公布,成绩通知及查询由中央军委政治工作部军事人力资源保障中心负责。
八、现场审核注意事项
请各单位统一现场确认,派一人到场提交审核材料。各单位及考生严格按照时间安排表参加现场确认。
无法参加现场确认的考生,可委托他人持委托书将报名材料带到现场审核。
推荐阅读:
【报名】全国2024卫生资格考试报名丨现场审核要求汇总