2024年度全国卫生专业技术资格考试广元考点公告公布啦!医学教育网整理具体内容如下:
根据国家、省考区发布的2024年卫生专业技术资格考试,现将有关事项公告如下,请广大考生仔细阅知,并严格遵照执行。
一、网上预报名
网上预报名时间为12月14日。
期间考生可登录国家卫生健康委人才交流服务中心官网进行网上预报名。考生须按照报名须知,如实准确地在网上填写个人报名信息,在填报工作单位名称时务必规范填写单位全称(与组织机构代码证一致),不填写具体的科室(部门)。考生在填报信息完成后,须上传本人照片。上传照片必须为考生本人近期清晰、可辨认的正面免冠白底彩色证件照,不得上传生活照、视频捕捉或摄像头所摄照片;照片格式为 jpg,头部比例须占照片尺寸的3,头发不得过眉,露双耳,常戴眼镜的考生应配戴眼镜,不得佩戴首饰;非军人考生不得着制式服装拍照,女性不得穿背带式服装拍照。
符合规定的省定合格标准适用范围和条件的基层医疗卫生机构专业技术人员,须勾选“基层卫生”栏目。不符合基层卫生中级政策条件的考生不得勾选“基层卫生”栏目。
考生网上报名所填报考信息的准确性由本人负责,报考者提供涉及报考资格的申报材料虚假或不实的,由报考者本人承担违纪责任。
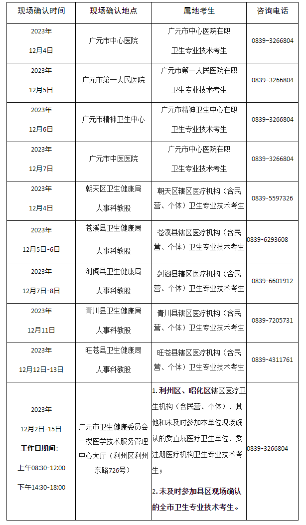
二、现场确认
现场确认时间为12月15日(工作日期间,上午30-00,下午30-00)。
考生完成网上预报名后,须在1.单位审查并加盖单位公章的《1份。考生如在打印申请表后对个人报考信息进行了修改,须重新打印并盖章。
1份。(注:复印件清晰完整,包含个人信息、专业、执业范围、执业地点、执业时间等必要信息。)
1份。
1)档案在单位的考生:须提供由教育部门出具的学历认证报告原件及加盖单位公章的复印件1份;
(2024年度卫生专业技术资格考试报名申报表》单位审查意见处同时加盖单位及档案所在人社部门公章。
2002年之前毕业的可提供国家教育行政部门制定的学历认证机构出具的学历认证报告。
现场审核时间及地点安排如下:

温馨提示:1.请考生务必尽早在规定时间内完成现场确认,逾期未进行现场确认的,视为考生自动放弃本次考试;2.考生网上报名所填报考信息的准确性由本人负责,报考者提供涉及报考资格的申报材料虚假或不实的,由报考者本人承担违纪责任。考生应仔细核对《2024年度卫生专业技术资格考试报名信息确认单》,确认无误由考生本人签字后同审核资料一同交报名点工作人员,一经确认不得修改。
三、网上缴费
考生在资格审核期间须及时查看资格审核状态。所有考生待考区审核通过后,须于2024年1月29日-2月8日期间登录“考生管理平台”通过网上支付方式自行缴纳考试费。未按规定时间完成网上缴费的,视为自动放弃考试。不受理现场缴费。
考试收费标准:参加初级资格考试人员每人每科收取考试费50元;参加中级资格考试人员每人每科收取考试费70元。
四、准考证打印
2024年4月1日-21日期间,考生可登录国家卫生健康委人才交流服务中心官网下载、打印准考证。
五、考试科目和时间

六、成绩发布及成绩单打印
1成绩将于考后2个月公布,考生可通过国家卫生健康委人才交流服务中心官网、小程序(百度、微信、支付宝)查询;考生须在规定时间内下载打印成绩单并妥善保管,逾期无法补打和补办。
七、证书领取及其他温馨提示
1.合格考生证书将由在报名时该单位所属卫健局、委直属医疗卫生机构统一发放,利州区辖区内考生在市卫生健康委员会一楼医学技术服务管理中心大厅由本人持本人身份证自行领取。
2.根据《人力资源社会保障部办公厅关于推行专业技术人员职业资格电子证书的通知》(人社厅发〔2021〕97号)规定,合格考生可自行在中国人事考试网进行卫生专业技术资格电子证书下载和查询验证,该电子证书与纸质证书具有同等法律效力,已制发的纸质证书遗失、损毁,或者逾期不领取的,不再办理补发。纸质证书仍按照原方式制发,届时请本人持身份证前往报名点领取。
3.2024年度卫生专业技术资格考试考生须知:
【官方】2024年度卫生专业技术资格考试考生须知
4.关于2024年度卫生专业技术资格考试有关问题的通知:
【官方】关于2024年度卫生专业技术资格考试有关问题的通知
5.广元考点咨询电话:0839-3266804(咨询时间:工作日期间上午8:30-10:30)
附件:工作证明模板
推荐阅读:
【报名】全国2024卫生资格考试报名丨现场审核要求汇总