曲靖市2025年度卫生专业技术资格考试报名公告公布啦!医学教育网整理具体内容如下:

根据《云南省卫生专业技术资格考试领导小组办公室关于2025年全省卫生专业技术资格考试有关问题的通知》(云卫考办发〔2024〕2号)要求,2025年度全国卫生专业技术资格考试定于4月12、13、19、20日举行。为保证考试顺利进行,请考生认真阅读以下内容:
一、网上报名
考生须于2024年11月26日—12月9日期间,登录国家卫生健康委人才交流服务中心官网(www.21wecan.com)进行网上报名。考生须准确填写个人报名信息,填写单位名称须为规范全称,与组织机构代码证一致,不填写科室(部门)。
二、报名确认
考生须于2024年11月27日—12月11日期间(具体现场确认时间以各考点、各单位规定时间为准),在完成网上报名后,根据报名要求携带报名申请表和相关证明材料(包括原件和复印件)到各州市考点指定的地点进行现场确认。经现场确认后,考生无法再对报名信息进行修改。逾期未进行现场确认的,视为主动放弃本次考试。
根据属地化管理原则,市卫生健康委只接收市卫生健康委所属及市管民营单位考生的报名,由以上各单位人事部门统一到市卫生健康委提交审核材料。
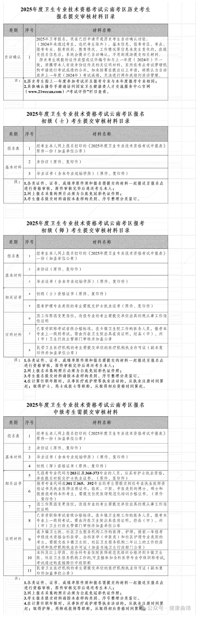
2024年参加考试的历史考生采取自动确认的方式报名(2024年未通过考生,违纪考生除外)。基本信息、报考考区、考点、报考专业、报考级别、教育情况、工作情况等信息未发生变化的,在提交报名信息后,系统会提示已自动确认,不用到现场提交相关材料。
历史考生填报的证件类型或证件编号如与上一年度(2024年)不一致,须携带本人有效身份证件及相关证明材料,到所在考点考试管理机构申请进行考试成绩的合并,如未按要求提出以上申请,将默认为自动放弃上一年度(2024年)考试成绩,无法进行两年成绩的滚动管理。
三、资格审核
各报名点负责报名资格的初审,考点考试管理机构再次审核,考生可登录考生管理平台查询资格审核状态和结果。
四、缴费
2025年度卫生专业技术资格考试考生报名费采用“网上收费”的方式收取,国家卫生健康委人才交流服务中心官网将于2025年2月7日—16日期间开通网上缴费功能。通过资格审核的考生须在此期间完成网上缴费,收费标准为每人每科70元,逾期未缴费视为放弃考试。
五、准考证打印
考生缴费成功后,可于2025年4月2日—20日期间登录国家卫生健康委人才交流服务中心官网的考生管理平台下载打印准考证,作为参加考试的凭证。
六、考试安排
2025年护理学初级(师)专业采用纸笔作答方式进行考试,其他112个专业采用人机对话方式进行考试,具体安排如下:

七、各县(市、区)报名点联系电话
麒麟区报名点:曲靖市麒麟区卫生健康局2楼人事科(麒麟区紫云南路22号,张三口立交桥旁),联系电话:0874—3137222。
宣威市报名点:宣威卫生健康局1楼104室(宣威市龙堡中路6号),联系电话:0874—7206878。
马龙区报名点:马龙区卫生健康局人事科(马龙区通泉街道锦新路北侧,马龙区三中旁),联系电话:0874—8880179。
沾益区报名点:沾益区卫生健康局组织人事科(沾益区杜鹃西路5号),联系电话:0874—3164827。
富源县报名点:富源县卫生健康局一楼(富源县建设路217号),联系电话:0874—4611816。
罗平县报名点:罗平县卫生健康局人事科(罗平县文笔路71号),联系电话:0874—8219865。
师宗县报名点:师宗县卫生健康局组织人事科(师宗县康育路10号),联系电话:0874—5697723。
陆良县报名点:陆良县卫生健康局组织人事科(陆良县爨乡大道县疾控中心旁、原妇幼保健院),联系电话:0874—6222395。
会泽县报名点:会泽县卫生健康局4楼组织人事科(会泽县瑞丰路延长线,会泽县人力资源和社会保障局斜对面),联系电话:0874—5688197。
八、温馨提示
请考生持续关注国家卫生健康委人才交流服务中心官网(www.2lwecan.com)和云南卫生健康人才网(www.ynwsjkrc.cn),及时获取考试相关信息。
附件:2025年度卫生专业技术资格考试报名需提交材料目录

相关推荐:
【报名】全国2025卫生资格考试报名丨资格审核要求汇总