卫生资格考试

考试动态
复习指导
互动交流

内科中级职称考试常见症状与体征都考哪些疾病?具体哪些是必须掌握的?

内科中级职称考试常见症状与体征都考哪些疾病?具体哪些是必须掌握的?在备考冲刺阶段,为了让大家更清楚内科中级职称考试内容,分享如下:

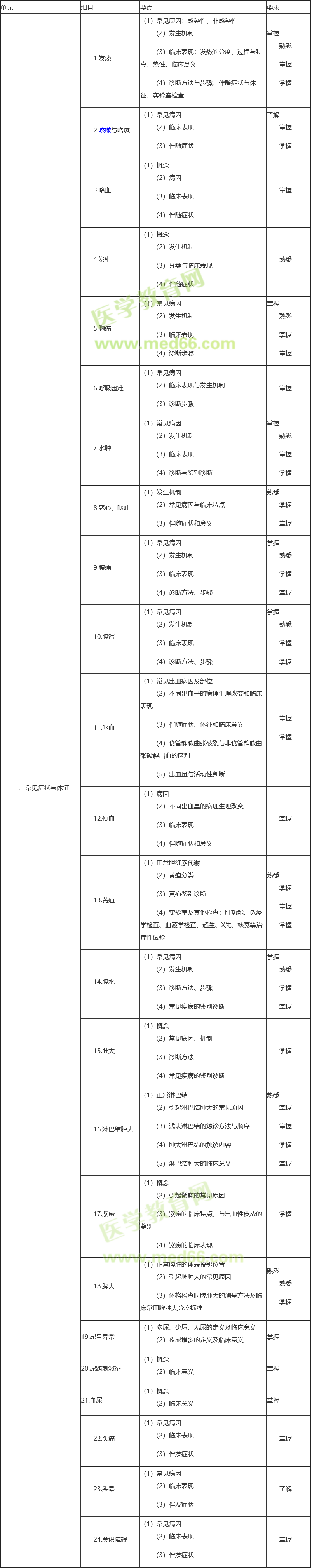
根据内科中级职称考试大纲所说,关于常见症状与体征考核的主要是下面这些情况,具体要点和哪些是必须掌握的都在下表中,可以仔细查看。

内科中级职称考试常见症状与体征都考哪些疾病?具体哪些是必须掌握的?

以上就是“内科中级职称考试常见症状与体征都考哪些疾病?具体哪些是必须掌握的?”的全部内容,希望可以帮助各位及时掌握要点!

正保医学教育网
上医学教育网 做成功医学人
打开APP
全部评论(0打开APP查看全部 >
精品课程

高效定制班

小班管理 贴心服务 社群交流 直播互动

2380起

查看详情
热点推荐:
0
0
0
评论
取消
复制链接,粘贴给您的好友

复制链接,在微信、QQ等聊天窗口即可将此信息分享给朋友
前往医学教育网APP查看,体验更佳!
取消 前往
您有一次专属抽奖机会
可优惠~
领取
优惠
注:具体优惠金额根据商品价格进行计算
恭喜您获得张优惠券!
去选课
已存入账户 可在【我的优惠券】中查看