卫生资格考试
考试动态
栏目首页
报名条件
报名时间
报名入口
准 考 证
考试时间
考试成绩
合格标准
资格证书
复习指导
考试大纲
考试经验
辅导精华
互动交流
嘉宾访谈
社区圈子
首页
>
卫生资格考试
>
考试时间
> 正文
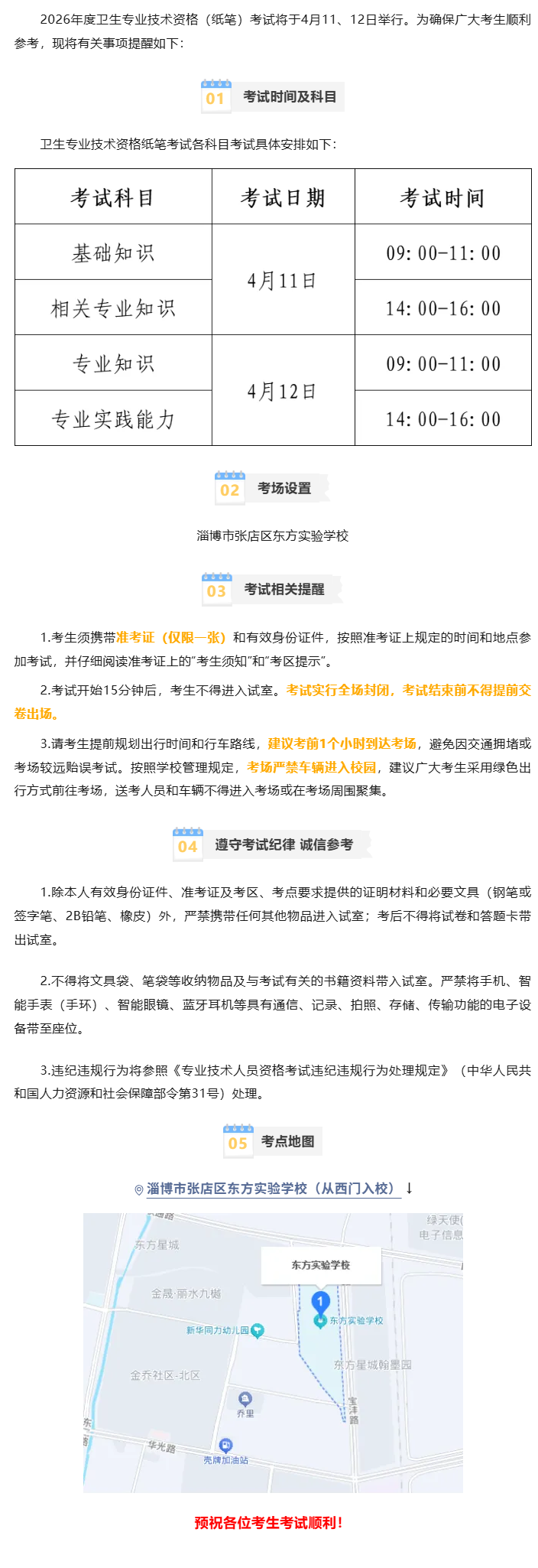
淄博考点温馨提醒!事关2026年度卫生专业技术资格考试
医学教育网
2026-04-08
大号
展开阅读全文
正保医学教育网
上医学教育网 做成功医学人
打开APP
小编精选
2026卫生资格考试大纲下载/教材变动汇总
《考点速记口诀》1元领!巧记+速记=高效 !
分享:
全部评论(
0
)
打开APP查看全部 >
精品课程
高效定制班
小班管理 贴心服务 社群交流 直播互动
¥
2380起
查看详情
热点推荐:
潍坊2026年度卫生专业技术资格考试考场(学校)地图及温馨提示
北海市考点2026年卫生专业技术资格考试(含卫生管理专业)和护士执业资格考试考前提醒
2026年通辽考点卫生专业技术资格考试(护师纸笔考试)考前温馨提示
济宁2026年卫生专业技术资格纸笔考试温馨提示
常德考点2026年卫生专业技术资格考试和护士执业资格考试考前温馨提示
考生必看
考试介绍
考试大纲
考试时间
考试科目
报考条件
报名时间
报名方式
准 考 证
成绩查询
合格标准
证书领取
APP下载
正保医学教育网客户端
免费下载
0
0
0
评论
选课
试听
招生方案
资料
直播
取消
复制链接,粘贴给您的好友
复制链接,在微信、QQ等聊天窗口即可将此信息分享给朋友
取消
复制链接
前往医学教育网APP查看,体验更佳!
取消
前往
您有一次专属抽奖机会
可优惠
~
元
领取
优惠
注:具体优惠金额根据商品价格进行计算
恭喜您获得
张优惠券!
去选课
已存入账户 可在
【我的优惠券】
中查看