关于“2022年乡村全科助理医师黑龙江考区实践技能缴费:4月1日-4月8日”,医学教育网编辑整理分享有关信息如下:
当前接到考生反馈,黑龙江考区2022年医师实践技能缴费入口现已开通!医学教育网编辑与哈尔滨考点(0451-83376056)和齐齐哈尔考点(0452-6163218)进行电话核实,工作人员回复:哈尔滨、齐齐哈尔考点确实已开始缴费,其他考点以各地通知为准。建议大家登录国家医学考试网进行查看,按照规定进行缴费!
以下为考生反馈内容:
2022年黑龙江省医师资格考试实践技能考试于2022年4月1日-4月8日进行网上缴费,请考生登录报名网站(国家医学考试网)自行进行繳费。对于未按规定时间內完成缴费的,视为放弃本次考试,后果由考生自己承担。

(此图由医学教育网考生提供)
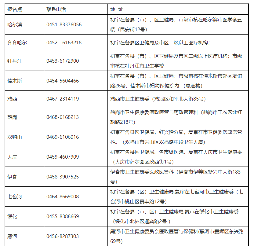
黑龙江考区各考点联系方式:

以上就是医学教育网关于“2022年乡村全科助理医师黑龙江考区实践技能缴费:4月1日-4月8日”的相关介绍,希望能够帮助到大家,更多资讯尽在医学教育网!