四川省凉州昭觉县2024年度医师资格报名考试现场审核安排及材料目录,线上审核时间为2024年2月17日至2024年2月20日。医学教育网小编整理如下,请相关考生及时了解,同时近期密切关注官网报名通知。

一、网上报名
时间为2024年1月22日至2024年2月4日24时。请考生按有关规定如实准确填报个人信息。2023年在国家实践技能考试基地参加实践技能考试,成绩合格但未通过当年医学综合考试的考生,2024年网上报名并资格审核通过后,可直接参加医学综合考试。
二、线上审核时间
线上审核时间为2024年2月18日至2024年2月20日,线上审核期间,考生需积极配合考点完善相关资料。考生上传的资料将留为电子文档永久留存备查。
三、现场审核时间
现场审核地点:县卫健局人事股,现场审核时间:2024年2月26日至2024年2月28日(上午9:00--11:30;下午2:30 --5:30)。逾期未到现场审核的考生为“未审核”状态,视为资格审核“不通过”。
咨询电话:0834-3671290
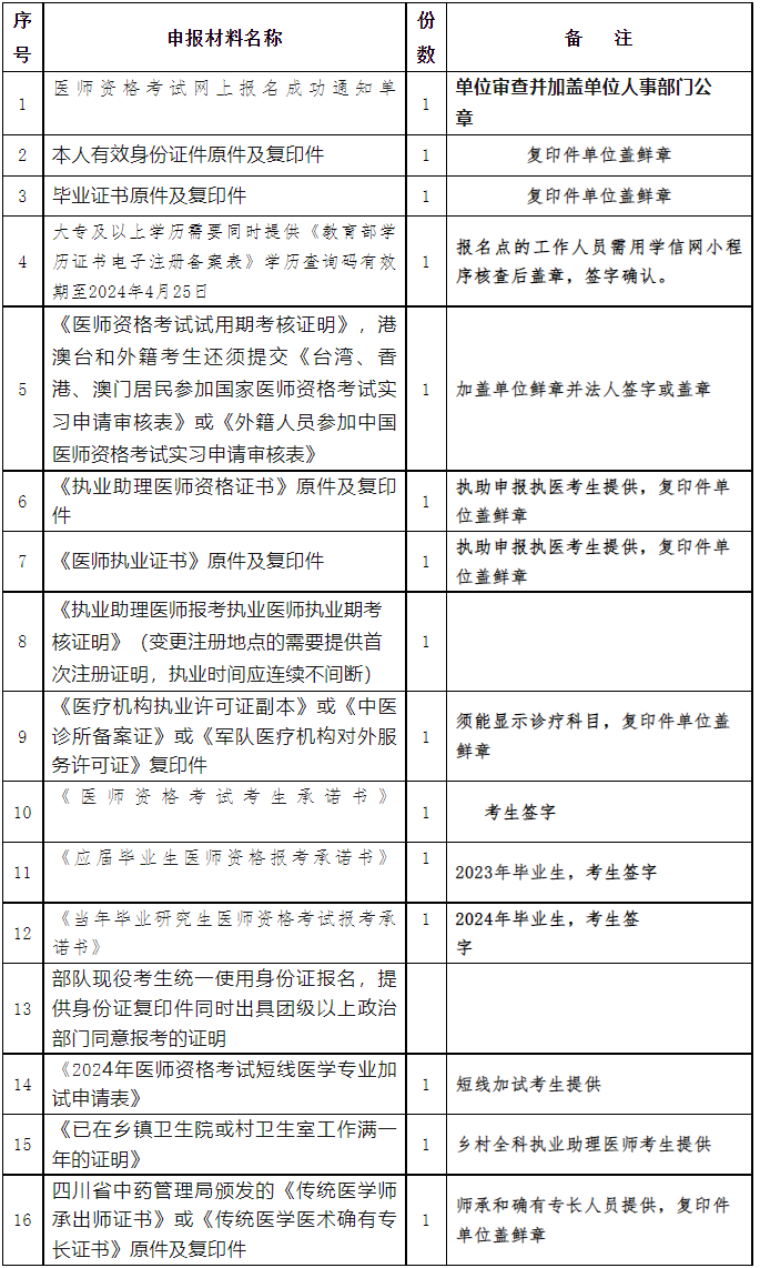
医师资格考试报名现场审核所需材料目录

注意:1.网上报名照片上传必须为考生本人近期二寸标准彩色免冠白底证件照,格式为JPG,上传图片大小必须在20kb-45kb之间,面部正面头发不得过眉,露双耳,不得佩戴耳环、耳钉及项链,常戴眼镜的考生应佩戴眼镜。该照片将用于准考证、成绩合格证明和资格证书。
2.资料按照此序号排序并装于文件袋,现场审核无文件袋的不予审核(文件袋不得有破损)。复印件要求用原件复印,照片打印的一律不收,并在所有复印件上加盖所在医疗机构公章。

2024考生必看专区:
【汇总】全国2024年医师资格考试报名&审核时间|地点|要求
【开年好礼】2024年医师资格考试预习期学习计划表出炉!
【下载】2024年医师资格考试报名审核材料下载&填写范例汇总
【总】2024医师资格考试实践技能+综合笔试考试大纲&教材变动