乡村全科助理医师

考试动态
复习指导

​4月3日截止!甘肃武威2023中医执业医师资格考试技能缴费时间

3月31日截止!甘肃武威2023乡村全科助理医师资格考试技能缴费时间,关于甘肃考区2023医师资格考试缴费时间&形式,医学教育网小编专门整理了官方通知要求如下,请相关考生及时查看提前做好准备!

(一)缴费标准

缴费采用网络缴费,依据《国家医学考试中心关于医师资格考试考务费标准的公告》(国医考发〔2016〕88号)和《甘肃省发展和改革委员会、甘肃省财政厅关于调整医师资格等考试费收费标准的复函》(甘发改价格〔2021〕82号)文件执行。医师资格实践技能考试289元/人,执业医师资格考试医学综合考试:296元/人,执业助理医师资格考试医学综合考试148元/人。

(二)缴费要求

甘肃考区医师资格考试实践技能考试费实行网上缴费。请考生及时关注国家医学考试中心官网考生服务端,考区复审通过即开通缴费功能。考生应于2023年4月3日前完成缴费,对于未完成网上缴费的考生,视为放弃报名,不能参加医师资格考试实践技能考试。对于缴费后因个人原因不参加实践技能考试的考生不予退费。

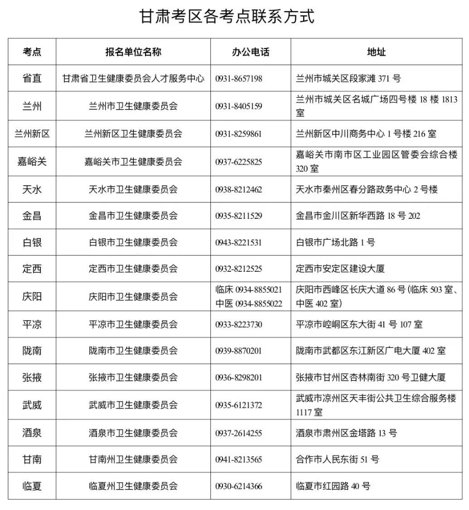
甘肃

2023年医师报名季,备考正当时!好课立享8.5折,早买更划算!成功=正确的选择+努力!快来开启你的2023年备考吧!

活动时间:以医学教育网活动页面为准

m站-栏目顶部轮换690-200

以上分享的“4月3日截止!甘肃武威2023乡村全科助理医师资格考试技能缴费时间”内容,由医学教育网小编搜集整理,如果您觉得对您有所帮助,可以分享给朋友。想了解更多医学考试信息、复习资料、备考干货请关注医学教育网。

【2023备考专区】   

细化到每一天的“学霸养成计划”出炉!2023年乡村全科助理医师考生免费领取!

2023年乡村全科助理医师医考爱打卡第2阶段开启!带你30天花式打卡!

【技能考试基地】国家医师资格考试(西医)实践技能考试基地名单(2023年2月更新)

2023年全国乡村全科助理医师考试实践技能/综合笔试缴费时间汇总

【收藏再看】备考2023乡村全科助理医师,掌握课程更新进度,紧跟老师步伐!

正保医学教育网
上医学教育网 做成功医学人
打开APP
全部评论(0打开APP查看全部 >
精品课程

超值精品班

录播课程

1080

查看详情
热点推荐:
0
0
0
评论
取消
复制链接,粘贴给您的好友

复制链接,在微信、QQ等聊天窗口即可将此信息分享给朋友
前往医学教育网APP查看,体验更佳!
取消 前往
您有一次专属抽奖机会
可优惠~
领取
优惠
注:具体优惠金额根据商品价格进行计算
恭喜您获得张优惠券!
去选课
已存入账户 可在【我的优惠券】中查看