乡村全科助理医师

考试动态
复习指导

2022年乡村全科助理医师《公共卫生》应试指南变动总结

2022年乡村全科助理医师《公共卫生》考试官方教材现已发布!与2021年相比有变动,“2022年乡村全科助理医师《公共卫生》应试指南变动总结”内容如下,请广大乡村全科助理医师考生参考:

【汇总】2022年乡村全科助理医师官方教材变动(技能+笔试)汇总

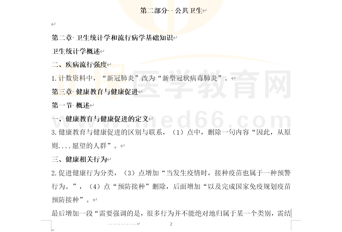
乡村全科助理医师《公共卫生》教材变动1

乡村全科助理医师《公共卫生》教材变动2

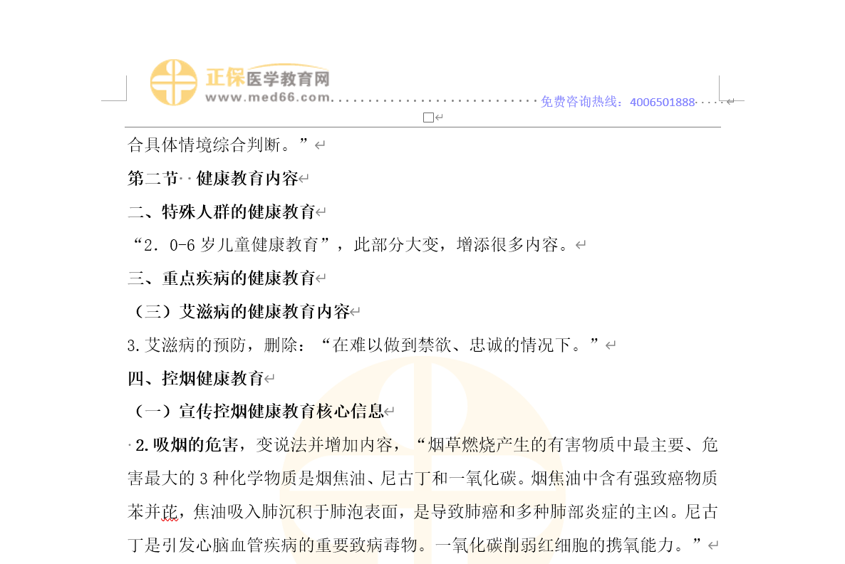
乡村全科助理医师《公共卫生》教材变动3

乡村全科助理医师《公共卫生》教材变动4

乡村全科助理医师《公共卫生》教材变动5

乡村全科助理医师《公共卫生》教材变动6

乡村全科助理医师《公共卫生》教材变动7

如何获取完整版教材变动说明

扫码添加专属微信老师,速领《2022乡村全科助理医师考试官方教材变动说明》PDF版,还有更多优惠课程、备考方案免费定制,快快添加专属老师咨询吧!

医师报名、考试提醒订阅二维码

考试大纲变化不大,尽早复习才是明智的选择!购买2022年乡村全科助理医师考试课程,赠送2021年同款课程先学,打好基础,备考不发愁!立即查看2022年课程>>

编辑推荐:

2022年国家乡村全科助理医师技能+笔试考试大纲汇总

乡村全科助理医师官方教材变动大!2022年考生速看!

免费订阅!2022年乡村全科助理医师考试报名入口开通时间提醒

乡村全科助理考生如何披荆斩棘成为高分学员?看完这篇就明了

还在迷茫咋下手?乡村全科助理医师《2022早鸟备考资料包》来拯救!

以上关于“2022年乡村全科助理医师《公共卫生》应试指南变动总结”的文章由医学教育网编辑整理搜集,希望可以帮助到大家,更多的文章随时关注医学教育网!

正保医学教育网
上医学教育网 做成功医学人
打开APP
全部评论(0打开APP查看全部 >
精品课程

超值精品班

录播课程

1080

查看详情
热点推荐:
0
0
0
评论
取消
复制链接,粘贴给您的好友

复制链接,在微信、QQ等聊天窗口即可将此信息分享给朋友
前往医学教育网APP查看,体验更佳!
取消 前往
您有一次专属抽奖机会
可优惠~
领取
优惠
注:具体优惠金额根据商品价格进行计算
恭喜您获得张优惠券!
去选课
已存入账户 可在【我的优惠券】中查看