乡村全科助理医师

考试动态
复习指导

南疆四地州考区2020年乡村全科助理医师分数线居然这么低!

南疆四地州考区2020年乡村全科助理医师分数线居然这么低!相信很多考生都在关注,医学教育网小编整理如下:

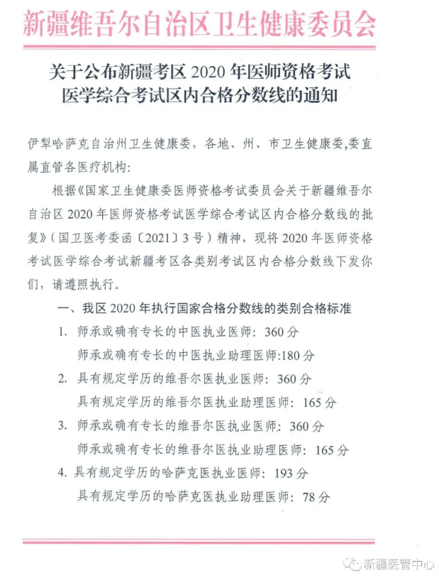
新疆分数线1

新疆分数线2

新疆分数线3

推荐阅读:

2021年乡村全科助理医师第一站病史采集习题汇总

2021年乡村全科助理医师实践技能第三站模拟题汇总

2021年乡村全科助理医师实践技能第二站体格检查考点汇总(全)

2021年乡村全科助理医师实践技能第五站中医操作考试全部内容

2021年乡村全科助理医师实践技能第四站公共卫生操作模拟题汇总

以上关于“南疆四地州考区2020年乡村全科助理医师分数线居然这么低!”的文章由医学教育网编辑整理搜集,希望可以帮助到大家,更多模拟试题、免费视频请点击医学教育网乡村全科助理医师考试栏目!

正保医学教育网
上医学教育网 做成功医学人
打开APP
全部评论(0打开APP查看全部 >
精品课程

超值精品班

录播课程

1080

查看详情
热点推荐:
0
0
0
评论
取消
复制链接,粘贴给您的好友

复制链接,在微信、QQ等聊天窗口即可将此信息分享给朋友
前往医学教育网APP查看,体验更佳!
取消 前往
您有一次专属抽奖机会
可优惠~
领取
优惠
注:具体优惠金额根据商品价格进行计算
恭喜您获得张优惠券!
去选课
已存入账户 可在【我的优惠券】中查看