乡村全科助理医师考试内容虽然不是很多,但是涉及的范围比较大,而且还包含中医内容,为了帮助考生考前迅速找掌握考点,医学教育网小编整理了“高频考点!乡村全科助理医师医学伦理学科目历年必考的29个知识点”相关内容,希望能帮助考生缓解备考压力。

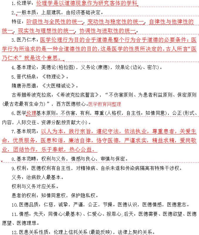
13.主动-被动型→休克、昏迷、精神病。
指导-合作型→急性感染。
共同参与型→慢性病。
14.处理好医际关系的意义:有利于发挥医疗保健单位的整体效应。
医务人员共同义务和天职:共同维护患者利益和社会公益。
15.预防医学:研究对象为人群,预防防止伤害发生、传染病流行为主旨。
道德原则:全社会参与,社会公益,社会公正,互助协同,信息公开。
16.临床诊疗医德原则:患者至上,最优化(代价最低效果最优),知情同意,保密守信。
17.手术前最重要道德要求:知情同意权。
18.临终关怀根本目的:提高临终病人的生存质量。
19.脑死亡:美国提出。诊断标准:对外部刺激和身体的内部需求无接受性、无反应性;;自主肌肉运动和自主呼吸消失;反射(主要是诱导反射)消失;脑电波平直或等电位。道德意义:科学的确定死亡;维护死者尊严;有利于节约卫生资源和减轻家属负担;有利于器官移植。
20.安乐死:主动(积极):加速;被动(消极):听任;自愿;非自愿。
21.立法安乐死:第一荷兰,第二比利时。
22.人体试验道德原则:维护受试者利益;医学目的;知情同意;随机对照。《赫尔辛基宣言》
动物实验3R原则:替代,减少,优化。
23.不得实施代孕技术。
24.同一供者精子最多只能使5名妇女受孕。
体外培养期限不超过14天。
25.基因治疗优后原则:病种:恶性肿瘤、神经系统疾病、遗传病、感染性疾病(如艾滋)、心脑血管疾病。
26.医学道德修养:自我教育,自我锻炼,自我陶冶。
27.境界:最高(大公无私),较高(先公后私),较低(先私后公),最低(自私自利)。
28.医学道德评价:主体:广泛社会成员和社会组织。客体:医学伦理行为和医德品质。方式:社会舆论,传统习俗,内心信念。
29.首要标准:有利于患者疾病的缓解和康复。
编辑推荐:
2020年乡村全科助理医师实践技能考后讨论题/免费直播
2020年乡村全科执业助理医师实践技能第二站体格检查考点汇总
以上关于“高频考点!乡村全科助理医师医学伦理学科目历年必考的29个知识点”的文章由医学教育网编辑整理搜集,希望可以帮助到大家,更多模拟试题、免费视频请点击医学教育网乡村全科助理医师考试栏目。