乡村全科助理医师

考试动态
复习指导

2024乡村助理医师每天一个知识点:休克的病因

导语复习备考精编考点

2024年乡村助理医师考试复习备考阶段,医学教育网小编专门整理了乡村助理医师笔试考点:休克的病因,每天掌握一个知识点,随时检验你的掌握情况,快喊身边小伙伴儿一起来参与啦!

汇总:乡村助理医师备考知识点+题学练结合,每天一个知识点!

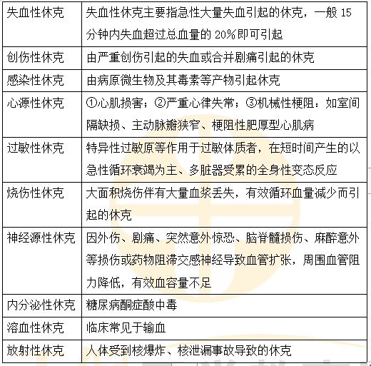
考点:休克的病因

休克的病因

【典型例题】

某患者,男性,76岁。夜间睡眠中憋醒,气喘不能平卧,神志淡漠,皮肤花纹,黏膜苍白,手脚冰凉,无尿,急诊作心电图示广泛前壁心肌梗死。查体:血压70/40mmHg,心率126次/分,可闻及室性奔马律,两肺呼吸音粗。该例低血压的原因最可能是

A.低血容量性休克

B.心源性休克

C.急性左心衰竭

D.心律失常

E.急性脑血管意外

【正确答案】 B

【答案解析】 根据病情分析,患者处于休克状态,其病因可以肯定为急性广泛前壁心肌梗死所致,临床表现为典型的心源性休克。此时,其他原因均不予考虑。

【声明:本文为正保医学教育网原创整理,转载请注明来源正保医学教育网。】

精编考点:

【成绩早知道】2023年乡村助理医师资格考试成绩查询抢先预约!

2024乡村助理医师备考知识点+题学练结合,每天一个知识点!

2023乡村助理医师笔试各单元考哪些内容?24年考生如何安排复习?

2023年乡村助理医师考试备考正当时!以上分享的“2024乡村助理医师每天一个知识点:休克的病因”内容,相信医学教育网小编的陪伴会减少大家备考过程中的不少误区,还有免费资料及备考经验分享请持续关注本栏目。

正保医学教育网
上医学教育网 做成功医学人
打开APP
全部评论(0打开APP查看全部 >
精品课程

超值精品班

录播课程

1080

查看详情
热点推荐:
0
0
0
评论
取消
复制链接,粘贴给您的好友

复制链接,在微信、QQ等聊天窗口即可将此信息分享给朋友
前往医学教育网APP查看,体验更佳!
取消 前往
您有一次专属抽奖机会
可优惠~
领取
优惠
注:具体优惠金额根据商品价格进行计算
恭喜您获得张优惠券!
去选课
已存入账户 可在【我的优惠券】中查看