关于“2021年乡村全科助理医师考试实践技能考试陕西考区考生须知”相关内容,相信参加2021年乡村全科助理医师考试的考生都在关注,为方便大家了解,在此医学教育网小编为大家整理如下内容:
1.考生的疫情防控工作
(1)考生应主动了解和遵守我省疫情防控相关规定,加强防疫知识学习。考前和考试期间,合理安排出行和食宿,注意个人卫生、做好个人防护,加强营养、合理休息,防止过度紧张和疲劳,以良好心态和身体素质参加考试。
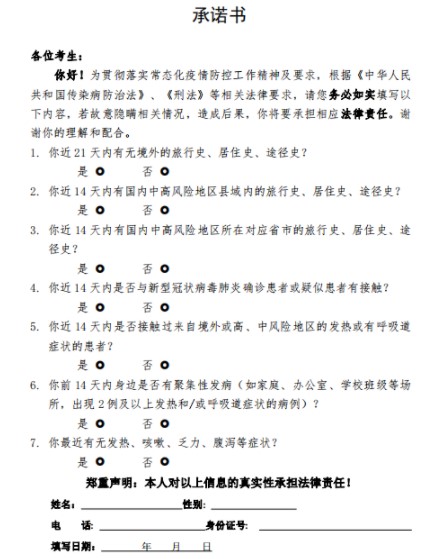
(2)近14天均在本省的考生,需提供近14天健康状况监测表。查验“西安一码通”或“陕西健康码”(为绿码)、填写健康承诺书,正常者方能参加考试。
(3)近14天有国内中高风险地区所在相应省市旅居史的人员,需提供7天内有效核酸检测阴性的证明以及近14天健康状况监测表,查验“西安一码通”或“陕西健康码”(为绿码)、填写健康承诺书,正常者方能参加考试。
(4)近21天有境外或近14天有国内高中风险地区旅居史的考生,需提供解除医学隔离证明和7天内有效核酸检测阴性的证明,且“一码通”为绿码方能参加考试。
2.考试当天请提前到达考试基地,配合现场工作人员做好体温检测、健康码查验等工作,符合健康要求的考生方可持有效身份证件、准考证等进入基地参加考试。
3.禁止携带任何规定以外物品,如文字资料、计时工具(如手表)、电子存储设备、食品饮品、手机及其它无线电通讯工具等,否则一律按作弊论处。
4.考试应全程佩戴口罩,在接受身份识别验证等特殊情况下必须摘除口罩;考生入场后不与无关人员交流,在人群聚集环节应保持安全距离。
5.不得隐瞒本人健康状况和旅居行程,不得故意压制已有的发热、咳嗽、腹泻等异常症状。如因故意瞒报、漏报以上情况后参加考试,造成疫情传播或其他严重后果的,将承担相应法律责任。
6.考试期间,考生要严格遵守《考试规则(实践技能考试)》,服从基地考务人员管理,保持安静,不准吸烟、不准喧哗,未经许可不得离开考场。
7.严禁将任何考试材料带出考站。
8.违纪违规行为严格按照《中华人民共和国刑法(修正案九)》涉考条款和《医师资格考试违纪违规处理规定(2014版)》进行处理。
请各位考生做到公平竞争、文明考试,自觉抵制违纪违规违法行为。
请长按以下图片保存并打印《承诺书》和《健康监测记录表》


各地通知:全国2021年医师实践技能考试考前须知、疫情防控提醒各地汇总
推荐阅读:
2021年乡村全科助理医师实践技能五站模拟试题(含答案)
2021年乡村全科助理医师医考爱打卡微信刷题最后一个阶段
2021年乡村全科助理医师实践技能考试时间
【课程上新】笔试冲刺突破班全新上线 以题带点 带你刷题!
以上关于“2021年乡村全科助理医师考试实践技能考试陕西考区考生须知”的文章由医学教育网编辑整理搜集,希望可以帮助到大家,更多的文章随时关注医学教育网!