乡村全科助理医师

考试动态
复习指导

2025年乡村全科助理医师考试内容是否包括案例分析?

随着医学教育的不断发展和乡村医疗需求的日益增长,乡村全科助理医师考试的内容和形式也在逐步调整和完善。2025年的考试将继续以培养具备全面医学知识和实践能力的乡村医生为目标,确保他们能够胜任基层医疗工作。考试内容的设置不仅注重理论知识的掌握,还强调实际应用能力的考核。

乡村全科助理医师考试时间的安排将充分考虑考生的实际情况,确保他们有足够的时间进行复习和准备。通常,考试会分为两个阶段进行,第一阶段为实践技能考试,第二阶段为综合笔试。这样的安排有助于全面评估考生的综合能力,确保他们具备胜任乡村医疗工作的基本素质。

2025年乡村全科执业助理医师实践技能考试内容:

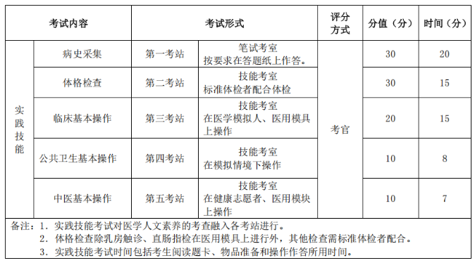
2025乡村助理医师实践技能考试内容

2025年乡村全科执业助理医师综合考试内容:

2025乡村全科助理医师综合笔试考试内容

为了确保考试的公平性和科学性,考试命题将遵循严格的标准和程序。命题专家将根据考试大纲和乡村医疗的实际需求,设计出既符合考试要求又贴近临床实践的试题。同时,考试评分标准也将明确、透明,确保每位考生都能在公平的环境中展示自己的真实水平。

备考过程中,考生需要注重理论知识的系统学习和实践技能的反复训练。通过参加模拟考试,考生可以更好地熟悉考试形式和内容,提高应试能力。此外,考生还应关注医学进展和乡村医疗政策,及时更新自己的知识储备,以应对考试中可能出现的新题型和新内容。

总之,2025年的乡村全科助理医师考试将继续以培养高素质的乡村医生为目标,通过科学、全面的考核方式,确保考生具备扎实的医学理论知识和实践能力。案例分析作为考试的重要组成部分,将帮助考生提升临床思维和问题解决能力,为他们在基层医疗工作中更好地服务社区奠定坚实基础。

【考生关注】

开工大吉,打卡开启!2025年医师资格“医考爱打卡”第二期上线!

【内部资料】2025年医师资格考生必备《领学启航宝典》0元免费领取!

【重大变动】国家医学考试网医师资格考试考生指导手册(2025年)

正保医学教育网
上医学教育网 做成功医学人
打开APP
全部评论(0打开APP查看全部 >
精品课程

超值精品班

录播课程

1080

查看详情
热点推荐:
0
0
0
评论
取消
复制链接,粘贴给您的好友

复制链接,在微信、QQ等聊天窗口即可将此信息分享给朋友
前往医学教育网APP查看,体验更佳!
取消 前往
您有一次专属抽奖机会
可优惠~
领取
优惠
注:具体优惠金额根据商品价格进行计算
恭喜您获得张优惠券!
去选课
已存入账户 可在【我的优惠券】中查看