关于“2023年贵州仁怀考点乡村全科助理医师考试现场审核时间、审核地点”相关内容,相信参加2023年乡村全科助理医师资格考试的考生都在关注,为方便大家了解,在此医学教育网小编为大家整理如下内容:

一、报名资格审核时间报名资格审核包括现场审核和考区复审两个部分。现场审核时间:2023年2月20日至 2023年3月2日。(周末不审核)
时间 | 单位 |
2月20日 | 乡镇卫生院(茅台、二合、大坝、高大坪、合马) |
2月21日 | 乡镇卫生院(龙井、九仓、茅坝、喜头、长岗) |
2月22日 | 乡镇卫生院(火石、美酒河、三合、五马、学孔、后山) |
2月23日 | 乡镇卫生院(中枢、盐津、苍龙、鲁班、坛厂) |
2月24日 | 市人民医院、市中医院 |
2月27日 | 市妇幼保健院、贵州茅台医院、酒都妇产医院、丁辕江医院 |
2月28日 | 仁怀新朝阳医院 |
3月1日 | 个体诊所、其他民营医疗机构 |
3月2日 | 个体诊所、其他民营医疗机构 |
【注:确认资料由单位派专人统一提交(确认时请佩戴口罩)】
二、现场确认地点
仁怀市卫生健康局人事股(五转盘法院路68号原疾控中心2楼)
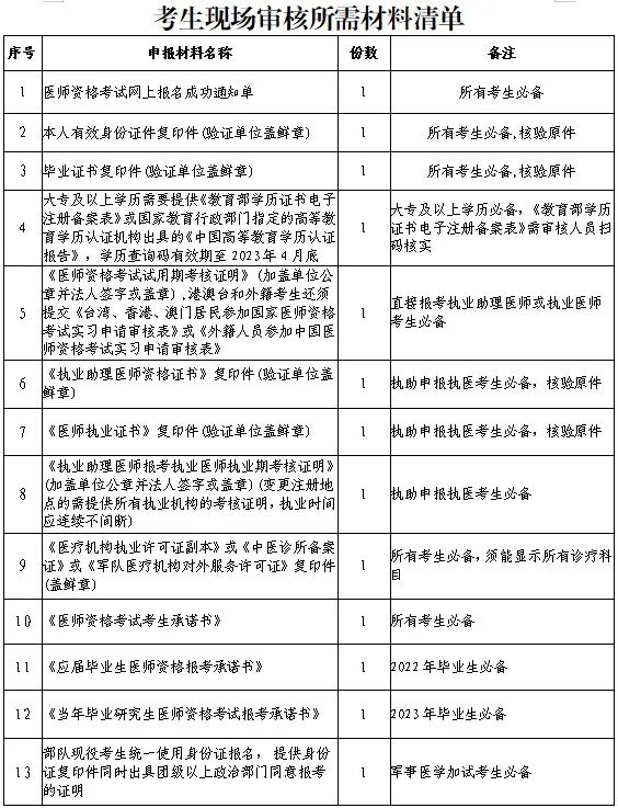
三、考生及考点报名资料的提交考生报名材料按照以下顺序排序装订,提交所在单位。所有资料复印件必须确保真实、清晰,且统一A4纸型。(所有复印件加盖所在单位印章)
第一联:《医师资格考试报名暨授予医师资格申请表》。考生本人必须在表上“本人签字”栏签名,考点审核意见明确并签名盖章。
第二联:本人有效身份证件及照片本人有效身份证件(有效期内)包括第二代居民身份证、临时身份证、军官证、警官证、文职干部、士兵证、军队学员证、台港澳居民居住证、护照(外籍考生)。考生需提交近期6个月内的小2寸免冠正面半身彩色白底照片2张,并要求考生将照片粘贴在印有身份证明的A4纸下方,注明所属考点及工作单位辖区市(县、区),不得更换。
第三联:毕业证书非大陆学历考生还须提交教育部留学认证中心出具的《国外学历学位认证书》。
第四联:学位证书本科及本科以上学历的考生除要求考生提供毕业证书外,还必须提供学位证书。若毕业证书专业指向明确(如:临床医学、预防医学、口腔、中医、中西医结合等专业毕业生),可不提供此联。本年度应届毕业的研究生以研究生学历报考者,除需提供规定的证明外,在参加医学综合考试前,需向所在考点提供毕业证书及学位证书进行校验,若毕业证书和学位证书不符合报名规定的或与报名前提供的相关证明内容不相符的,考点可取消其参加医学综合考试的考试资格。
第五联:《学信网》学历查询依据请2002年后毕业的大专或大专学历以上的毕业生在报名时务必提供www.chsi.com.cn(学信网)学历查询依据(有效期不少于3个月),以便资格审核时对其学历真伪进行辅助甄别。
第六联:未取得执业助理医师资格的考生须提交试用(或实习)机构出具的《医师资格考试试用期考核证明》按要求填报相关信息,并提供带教老师的医师资格证书和执业证书复印件。港澳台和外籍考生还须提交《台湾、香港、澳门居民参加国家医师资格考试实习申请审核表》或《外籍人员参加中国医师资格考试实习申请审核表》。
第七联:已取得执业助理医师申报执业医师考试的考生,须提交执业助理医师《医师资格证书》、《医师执业证书》所有页面信息及《执业助理医师报考执业医师执业期考核证明》。《医师执业证书》执业注册时间不满规定年限者不予受理报名,执业时间计算按《医师资格考试报名规定(2014版)》执行。如在执业注册过程中有变更记录,导致注册时间不满足报考年限的,须提供首次执业注册证明。《执业助理医师报考执业医师执业期考核证明》按要求填报相关信息,并提供带教老师的医师资格证书和执业证书复印件。
第八联:工作单位是民营医疗机构的,还须提交该机构《医疗机构执业许可证》副本复印件。
第九联:报考传统医学师承或确有专长类别医师资格考试的,还须提交《传统医学师承出师证书》或《传统医学医术确有专长证书》。
第十联:应届毕业生还须填写《应届医学专业毕业生医师资格考试报考承诺书》。
第十一联:部队现役考生须提供军队相关身份证明原件及复印件,同时出具团级以上政治部门同意报考的证明。
第十二联:2022年国家卫生健康委医考委将继续在医学综合考试实行计算机化考试,由于计算机化考试具备一定特殊性,在考试过程中可能发生断电、断网或计算机故障等异常情况,导致考试延迟或无法正常进行的情况。故参加计算机化考试的考生须签订《医师资格考试医学综合考试贵州考区计算机化考试知情同意书》(见附件1)。
四、其他事宜
(一) 2023年我省继续参加医师资格考试医学综合考试“一年两试”试点。已报考本年度医师资格考试,实践技能考试合格成绩在有效期内,未通过第一次医学综合考试且无违纪违规行为的考生和第一次医学综合考试缺考及未缴纳考试费的考生可报名参加第二次医学综合考试。
(二)根据《关于开展2016年乡村全科执业助理医师资格考试试点工作的通知》(国卫办医函〔2016〕226号),2023年我省继续开展乡村全科执业助理医师考试。乡村全科执业助理医师类别实践技能考试在各考点设置的乡村全科执业助理医师类别实践技能考试基地进行,实践技能考试合格分数线为60分,成绩当年有效。请各报名点务必加强宣传,严格按照文件要求做好报名受理工作。报考乡村全科执业助理医师资格考试应符合下列条件:1.与乡(镇)卫生院或村卫生室签订了合同,在乡(镇)卫生院或村卫生室已工作满一年且考核合格。2.学历符合《医师资格考试报名规定(2014版)》中报考临床类别和中医类别医师资格的学历要求。3.在村卫生室工作的考生,报考时提供的《医师资格考试试用期考核证明》需加盖村委会印章。
(三)各报名点按照《国家卫生计生委医师资格考试委员会办公室关于医师资格考试短线医学专业加试专业内容有关事项的通知》(国卫医考委办发〔2015〕5号)精神,做好报名受理工作。参加短线医学专业加试的考生在报名时需提交本人的书面申请及按要求填写的《2023年医师资格考试短线医学专业加试申请表》(附件2)。各报名点将加试考生信息汇总后填报《2023年医师资格考试短线医学专业加试考生信息汇总表》(附件3)上报市医考办。
(四)考生报名时务必如实、准确、完整的填报相关信息。在现场审核时,考点现场审核人员必须逐一核对考生网报信息与提供的报名资料是否吻合,确保考生报名信息零误差、零疏漏。现场审核通过后,报名点打印《医师资格考试报名暨授予医师资格申请表》,考生本人必须在表上“本人签字”栏签名。考点提交报名信息后不再受理考生报名信息修改。
(五)卫生保健专业、初中起点五年一贯制大专临床专业毕业的,必须在乡村两级试用,且报考执业医师时需要签订知情同意书。
附件:1.《医师资格考试医学综合考试贵州考区计算机化考试知情同意书》
2.《2023年医师资格考试短线医学专业加试申请表》
3.《2023年医师资格考试短线医学专业加试考生信息汇总表》
4.《医师资格考试试用期考核证明》
5.《执业助理医师报考执业医师执业期考核证明》





全国通知:2023年执业/助理医师资格考试报名审核通知全国汇总
2023年医师报名季,备考正当时!好课立享8.5折,早买更划算!成功=正确的选择+努力!快来开启你的2023年备考吧!

活动时间:以医学教育网活动页面为准
【2023备考专区】
30天花式打卡!2023年医师资格“医考爱打卡”第2阶段开通!
【官方】全国2023年医师资格实践技能考试实施方案及内容
2023年全国执业/助理医师资格考试报名/技能缴费时间/方式/标准官方通知汇总
限量免费送!2023年医师考试纸质版《通关宝典》资料!事关拿证!
以上为“2023年贵州仁怀考点乡村全科助理医师考试现场审核时间、审核地点”全部内容,由医学教育网小编整理,更多信息请随时关注医学教育网。