乡村全科助理医师

考试动态
复习指导

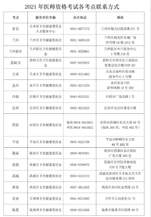
2021年乡村全科助理医师资格考试报名甘肃各考点联系电话

2021年乡村全科助理医师资格考试报名甘肃各考点联系电话,相信是考生们关注的事情,医学教育网整理内容如下:

甘肃2021年乡村全科助理医师报名资格审核工作须知

3

推荐阅读:

乡村全科助理医师实践技能成绩哪些地区不保留两年?

2021年乡村全科助理医师国家医考网报名入口已开

只有200本!2021年乡村全科助理医师备考白皮书免费送!

你问我答:2021年乡村全科助理医师报考及考试常见问答

上文“2021年乡村全科助理医师资格考试报名甘肃各考点联系电话”由医学教育网整理,更多医考信息、政策新闻、备考干货请关注医学教育网。

正保医学教育网
上医学教育网 做成功医学人
打开APP
全部评论(0打开APP查看全部 >
精品课程

超值精品班

录播课程

1080

查看详情
热点推荐:
0
0
0
评论
取消
复制链接,粘贴给您的好友

复制链接,在微信、QQ等聊天窗口即可将此信息分享给朋友
前往医学教育网APP查看,体验更佳!
取消 前往
您有一次专属抽奖机会
可优惠~
领取
优惠
注:具体优惠金额根据商品价格进行计算
恭喜您获得张优惠券!
去选课
已存入账户 可在【我的优惠券】中查看