乡村全科助理医师

考试动态
复习指导

四川成都成华区2021年乡村全科助理医师考试报名现场审核资料

四川成都成华区2021年乡村全科助理医师考试报名现场审核资料,相信参加2021年乡村全科助理医师资格考试报名考生都在关注,为方便大家了解,在此医学教育网小编为大家整理如下内容:

重要通知:成华区2021医师资格考试现场确认时间,从1月26日起至2月2日止(节假日除外),请大家转告考生,务必于2月2日下午4时前到区医学会作现场确认初审,医学会地址、电话请考生关注”成都市成华区医学会“微信公众号即可知悉。

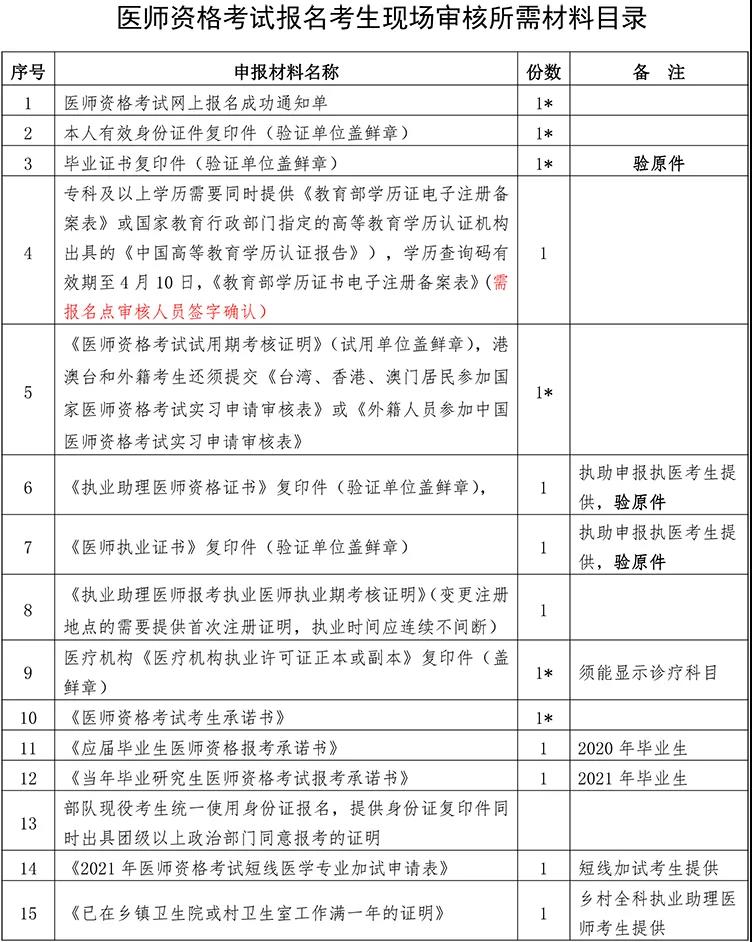
附件1:

微信图片_20210127090618

点击官方原文查看全部内容:四川成都成华区2021医师资格考试现场确认时间已定

推荐阅读:

【2月1日】俞庆东免费直播:2021年乡村全科助理医师基础摸底测试讲解

乡村全科助理医师实践技能成绩哪些地区不保留两年?

2021年全国医师资格考试报名/技能缴费时间/方式/标准官方通知汇总

以上关于“四川成都成华区2021年乡村全科助理医师考试报名现场审核资料”的文章由医学教育网编辑整理搜集,希望可以帮助到大家,更多的文章随时关在医学教育网!

正保医学教育网
上医学教育网 做成功医学人
打开APP
全部评论(0打开APP查看全部 >
精品课程

超值精品班

录播课程

1080

查看详情
热点推荐:
0
0
0
评论
取消
复制链接,粘贴给您的好友

复制链接,在微信、QQ等聊天窗口即可将此信息分享给朋友
前往医学教育网APP查看,体验更佳!
取消 前往
您有一次专属抽奖机会
可优惠~
领取
优惠
注:具体优惠金额根据商品价格进行计算
恭喜您获得张优惠券!
去选课
已存入账户 可在【我的优惠券】中查看