乡村全科助理医师

考试动态
复习指导

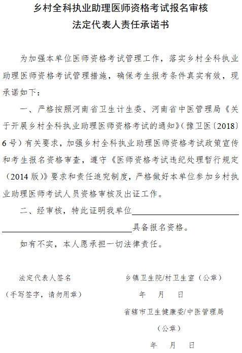
焦作考点2022年《乡村全科助理医师报名审核法定代表人责任承诺书》模板

关于“焦作考点2022年《乡村全科助理医师报名审核法定代表人责任承诺书》模板”,为帮助大家了解,医学教育网编辑整理分享如下内容:

附件下载: 2022年焦作市西医类医师资格考试现场审核确认须知.doc

乡村全科执业助理医师资格考试报名审核

以上分享的"焦作考点2022年《乡村全科助理医师报名审核法定代表人责任承诺书》模板"内容,由医学教育网小编搜集整理,如果您觉得对您有所帮助,可以分享给朋友。想了解更多医学考试信息、复习资料、备考干货请关注医学教育网。

正保医学教育网
上医学教育网 做成功医学人
打开APP
全部评论(0打开APP查看全部 >
精品课程

超值精品班

录播课程

1080

查看详情
热点推荐:
0
0
0
评论
取消
复制链接,粘贴给您的好友

复制链接,在微信、QQ等聊天窗口即可将此信息分享给朋友
前往医学教育网APP查看,体验更佳!
取消 前往
您有一次专属抽奖机会
可优惠~
领取
优惠
注:具体优惠金额根据商品价格进行计算
恭喜您获得张优惠券!
去选课
已存入账户 可在【我的优惠券】中查看