乡村全科助理医师

考试动态
复习指导

2022年驻马店考点乡村全科助理医师简易程序报名提交材料说明

关于“2022年驻马店考点乡村全科助理医师简易程序报名提交材料说明”,医学教育网编辑为您整理相关通知内容如下。

【驻马店医师报名材料附件打包下载】

官方通知:驻马店考点2022年医师资格考试(西医类别)现场确认通知

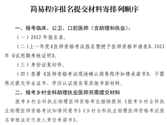
简易程序报名提交材料寄排列顺序

热点关注:

河南省2022年医师资格考试「开封考点」资料审核提醒

医师资格报名审核:微信公众号“河南预约挂号平台”预约信息采集时间操作指南

河南省商丘市卫健委发布医师考试报名简易程序报考要求及注意事项

河南省2022年医师资格考试报名时间公布!

河南省2022年医师资格考试报名审核各考点通知汇总

以上分享的“2022年驻马店考点乡村全科助理医师简易程序报名提交材料说明”内容,由医学教育网小编搜集整理,如果您觉得对您有所帮助,可以分享给朋友。想了解更多医学考试信息、复习资料、备考干货请关注医学教育网。

正保医学教育网
上医学教育网 做成功医学人
打开APP
全部评论(0打开APP查看全部 >
精品课程

超值精品班

录播课程

1080

查看详情
热点推荐:
0
0
0
评论
取消
复制链接,粘贴给您的好友

复制链接,在微信、QQ等聊天窗口即可将此信息分享给朋友
前往医学教育网APP查看,体验更佳!
取消 前往
您有一次专属抽奖机会
可优惠~
领取
优惠
注:具体优惠金额根据商品价格进行计算
恭喜您获得张优惠券!
去选课
已存入账户 可在【我的优惠券】中查看