医师分阶段考试

考试动态
复习指导
首页 > 医师分阶段考试 > 复习指导 > 正文

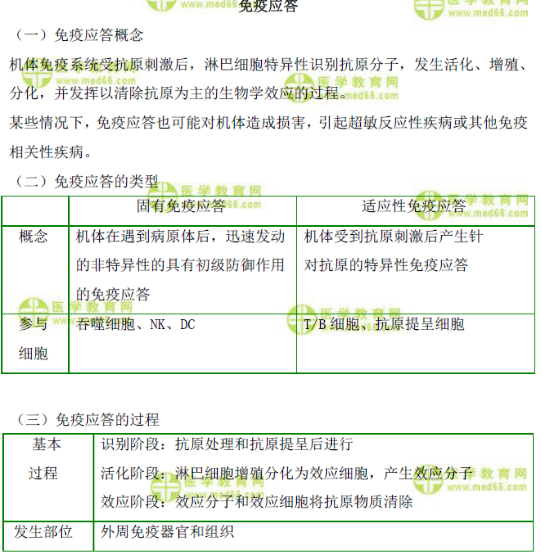
临床执业医师免疫应答考点小结(医学免疫学第4期)

很多学校都实行了临床执业医师分阶段考试。医学教育网整理了临床执业医师第一阶段理论知识大纲要求掌握的内容:免疫应答。希望对各位考生有所帮助:

搜狗截图20年06月18日1505_2

免疫应答

2020中医医师分阶段考试第一阶段-中医医师分阶段考试超值精品班

推荐阅读:

2020年临床执业医师第一阶段实证研究考试内容汇总

2020年国家临床/中医执业医师分阶段考试(第一阶段)时间汇总

以上“临床执业医师免疫应答考点小结(医学免疫学第4期)”内容医学教育网整理,更多辅导精华资料、备考经验、免费视频课程请查看正保医学教育网医师分阶段栏目

正保医学教育网
上医学教育网 做成功医学人
打开APP
精品课程

超值精品班-医师分阶段课程

新课升级

69

查看详情
热点推荐:
取消
复制链接,粘贴给您的好友

复制链接,在微信、QQ等聊天窗口即可将此信息分享给朋友
前往医学教育网APP查看,体验更佳!
取消 前往
您有一次专属抽奖机会
可优惠~
领取
优惠
注:具体优惠金额根据商品价格进行计算
恭喜您获得张优惠券!
去选课
已存入账户 可在【我的优惠券】中查看