临床医学专业水平测试复习内容,相信是考生们关注的问题,医学教育网小编整理“临床医学专业水平测试《病理学》科目22大考点汇总(表格版)”如下。
各种细胞再生的潜能

肉芽组织

两种淤血

两种充血的特点

栓塞的概念和类型

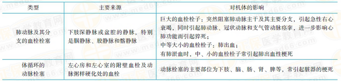
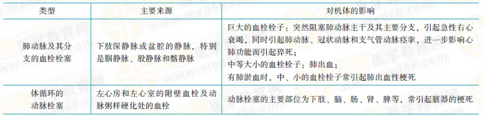
血栓栓塞(最常见)

增生、化生和肥大的常见考点

萎缩的分类

可逆性损伤的常考点

坏死的分类

坏疽的类型及特点

不可逆性损伤常见类型及特点

梗死的分类

炎症的原因、基本病理变化、结局

炎症介质在炎症过程中的作用

炎症细胞种类和主要功能

急性炎症易错易混辨析

急性炎症常见的类型及病理变化

良恶性肿瘤的区别

肿瘤的转移

肿瘤的扩散和转移

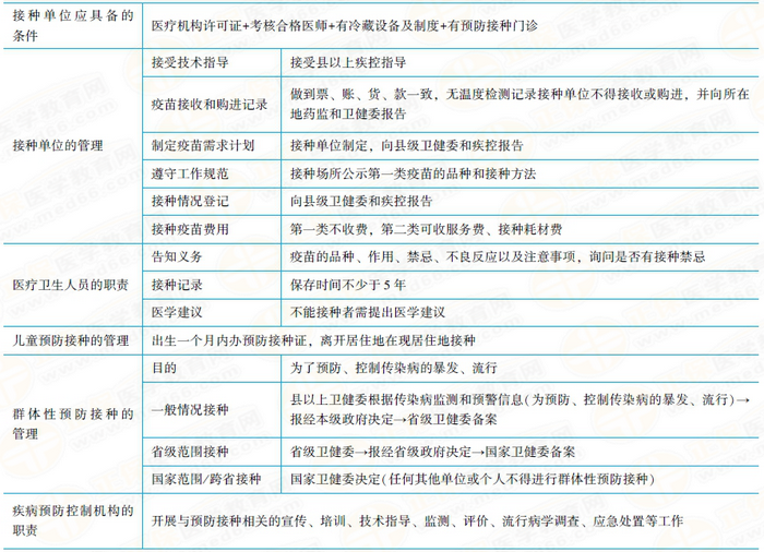
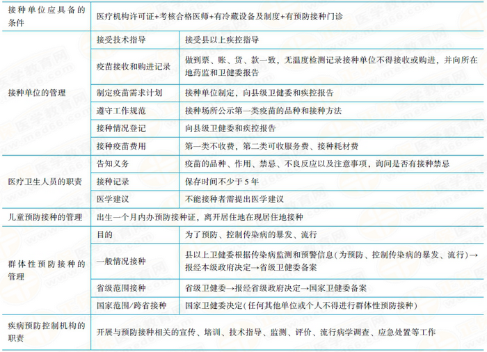
疫苗接种

以上“临床医学专业水平测试《病理学》科目22大考点汇总(表格版)”内容医学教育网整理,更多辅导精华资料、备考经验、免费视频课程请查看正保医学教育网医师分阶段栏目。