医师分阶段考试

考试动态
复习指导
首页 > 医师分阶段考试 > 复习指导 > 正文

临床医学专业水平测试肠道四大高频考点,表格速记!

临床医学专业水平测试复习内容,相信是考生们关注的问题,医学教育网小编整理“临床医学专业水平测试肠道四大高频考点,表格速记!”如下。

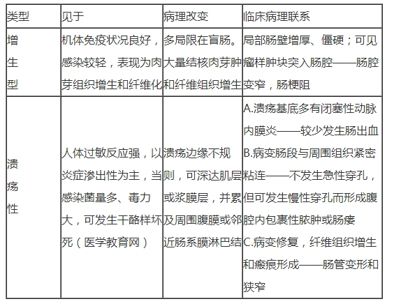
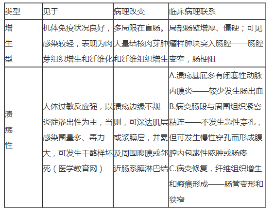
肠结核的病理类型有哪些?

肠结核的病理类型有哪些?

肠癌不同的辅助检查意义有哪些?

结肠癌不同的辅助检查意义有哪些?

不同部位的结肠癌,分别有哪些临床特点?

不同部位的结肠癌,分别有哪些临床特点?

如何解除肠梗阻?

如何解除肠梗阻?

以上“急性炎性脱髓鞘性多发性神经病知识点-临床医学专业水平测试”内容医学教育网整理,更多辅导精华资料、备考经验、免费视频课程请查看正保医学教育网医师分阶段栏目

正保医学教育网
上医学教育网 做成功医学人
打开APP
精品课程

超值精品班-医师分阶段课程

新课升级

69

查看详情
热点推荐:
取消
复制链接,粘贴给您的好友

复制链接,在微信、QQ等聊天窗口即可将此信息分享给朋友
前往医学教育网APP查看,体验更佳!
取消 前往
您有一次专属抽奖机会
可优惠~
领取
优惠
注:具体优惠金额根据商品价格进行计算
恭喜您获得张优惠券!
去选课
已存入账户 可在【我的优惠券】中查看