2021年临床医学专业水平测试复习内容,相信是考生们关注的问题,医学教育网小编整理“归纳版!临床医学专业水平测试高频考点60个,考生速记!”如下。

7.兴奋在同一细胞上的传导的特点:双向性、绝缘性、安全性、不衰减性、相对不疲劳性、对结构和功能完整的依赖性。

9.血栓的类型
(1)白色血栓 由血小板和少量纤维蛋白构成,常见于血流较快的心瓣膜、心腔内、动脉内,如血栓的头部,以及心瓣膜血栓,又称血小板血栓。
(2)混合血栓 呈层状结构,由血小板小梁、小梁间的纤维蛋白网及网罗的大量红细胞交替排列构成,血小板小梁边缘可见白细胞附着,见于静脉内延续性血栓的体部。
(3)红色血栓 主要见于静脉内,实际上是血液成分的凝固,所见到的是纤维蛋白网罗大量红细胞,见于延续性血栓的尾部。由于水分被吸收,变得干燥,无弹性,质脆易碎,可脱落形成栓塞。
(4)透明血栓 因为只有在显微镜下才能见到,故又称微血栓或纤维素性血栓,由纤维蛋白构成,常见于弥散性血管内凝血(DIC)。发生于毛细血管内。
10.Aschoff小体是风湿性心脏病增生期的特征性病变。

13.集中趋势指标是用于描述一组同质观察值的平均水平或集中位置的指标。平均数是描述数值变量资料集中趋势的一类应用最广泛的指标体系。常用的平均数包括:算术均数、几何均数与中位数。
14.离散趋势指标是反映一组同质观察值的变异程度。常用的描述变异程度的统计指标包括极差、四分位数间距、方差、标准差和变异系数。
15.病死率表示一定时期内,患某病的全部病人中因该病死亡者所占的比例。
16.相对危险度(RR):是暴露组发病率(或死亡率)与非暴露组发病率(或死亡率)的比值。
OR=1,表明暴露与疾病无关联
OR>1,表明暴露与疾病有正关联
OR<1,表明暴露与疾病有负关联
17.疾病流行强度 疾病的流行强度是指某疾病在某地区、某人群中,一定时期内发病数量的变化及各病例间联系的程度。
(1)散发 某病发病率维持历年的一般水平,各病例间无明显的时、空联系和相互传播关系,表现为散在发生,数量不多,这样的流行强度称为散发。
(2)流行 指某病在某地区的发病率显著超过历年(散发)的发病率水平。疾病流行时,各病例间有明显的时、空联系,发病率高于当地散发发病水平的3~10倍。
(3)大流行 当疾病迅速蔓延,涉及地域广,短时间内可跨越省界、国界或洲界,发病率超过该地一定历史条件下的流行水平,称为大流行。
(4)暴发 指在一个局部地区或集体单位中,短时间内,突然出现大量相同病人的现象。
18.三级预防策略
第一级预防:是针对病因所采取的预防措施。它既包括针对健康个体的措施也包括针对整个公众的社会措施。在第一级预防中,如果在疾病的因子还没有进入环境之前就采取预防性措施,则称为根本性预防。
第二级预防:在疾病的临床前期做好早期发现、早期诊断、早期治疗的“三早”预防工作,以控制疾病的发展和恶化。对于传染病,除了“三早”,尚需做到疫情早报告及患者早隔离,即“五早”。
第三级预防:对已患某些病者,采取及时的、有效的治疗和康复措施,使患者尽量恢复生活和劳动能力,能参加社会活动并延长寿命。
19.常见的统计图有直方图、累计频率分布图、箱式图、直条图、百分条图、圆图、线图、半对数线图、散点图和统计地图等。
(1)数值变量的频数表资料,其分析目的是用直方的面积表达各组段的频数或频率分布情况,宜选择直方图。
(2)资料是相互独立的,目的是用直条的长短比较数值的大小,选用直条图。
(3)事物内部各部分的百分构成比资料,目的是用面积大小表达各部分所占的比重大小,则应选择圆形图或百分直条图。
(4)双变量连续性资料,目的是用点的密集程度和趋势表达两个变量的相互关系,选用散点图。
20.体重指数(BMI)=体重(kg)/[身高(m)]2
BMI小于18.5是体重过低,18.5~23.9为体重正常,24.0~27.9为超重,≥28为肥胖。
21.起付线:又称扣除保险,是指医疗保险开始支付医疗费用的最低标准,低于起付线的医疗费用由被保险人自负,超过起付线以上的医疗费用由医疗保险按规定支付。
22.封顶线:最高支付限额,低于封顶线的医疗费用由医疗保险支付,超出封顶线的医疗费用由被保险人自己负担。
23.甲类传染病:鼠疫、霍乱。
24.除甲类传染病外,《传染病防治法》规定,对乙类传染病中严重急性呼吸综合征(SARS)、炭疽中的肺炭疽和人感染高致病性禽流感,采取传染病防治法所称甲类传染病的预防、控制措施。
25.甲类、乙类甲管传染病2小时内上报;剩下的所有的病情需要在24小时内上报。
26.处方一般不得超过7日用量;急诊处方一般不得超过3日用量;对于某些慢性病、老年病或特殊情况,处方用量可适当延长,但医师应当注明理由。
27.普通处方、急诊处方、儿科处方保存期限为1年,医疗用毒性药品、第二类精神药品处方保存期限为2年,麻醉药品和第一类精神药品处方保存期限为3年。
28.处方管理的一般规定:西药、中成药处方不得超过5种药品。
29.申请输血由经治医师填写《临床输血申请单》,由主治医师核准签字,连同受血者血样送交输血科(血库)备血。不属于急救用血的,应按照要求履行用血申请和审核程序。同一患者一天申请备血量少于 800ml的,由具有中级以上专业技术职务任职资格的医师提出申请,上级医师核准签发后,方可备血;同一患者一 天申请备血量在800~1600ml的,由具有中级以上专业技术职务任职资格的医师提出申请,经上级医师审核,科室主任核准签发后,方可备血;同一患者一天申请备血量达到或超过1600ml的,由具有中级以上专业技术职务任职资格的医师提出申请,科室主任核准签发后,报医务部门批准,方可备血。决定输血治疗前,经治医师应向患者或其家属说明输同种异体血的不良反应和经血液传播疾病的可能性,征得患者或家属的同意,并在《输血治疗同意书》上签字。
30.《献血法》规定,国家实行无偿献血制度。国家提倡18周岁至55周岁的健康公民自愿献血。

32.假药与劣药:
假药:①药品所含成分与国家药品标准规定的成分不符的;②以非药品冒充药品或者以他种药品冒充此种药品的;③变质的药品;④药品所表明的适应证或者功能主治超出规定范围。
劣药:①药品成分的含量不符合国家药品标准;②被污染的药品;③未标明有效期或者更改有效期的;④未注明或者更改生产批号的;⑤超过有效期的;⑥擅自添加防腐剂、辅料的药品;⑦其他不符合药品标准规定的。
33.心理学家将动机冲突归为三种基本类型:
(1)双趋冲突 指两种对个体都具吸引力的目标同时出现,而由于条件限制,个体无法同时采取两种行动、同时达成两种目标时所表现出的心理冲突。“鱼与熊掌不能兼得”,但又难以取舍。当两种目标的吸引力非常接近,解决冲突就比较困难。
(2)双避冲突 指两种目标都是个体力图避免的,但是个体回避一个威胁性目标的同时,必然面临另一个威胁性目标时表现出的心理冲突。所谓“后有追兵,前遇大河”正是说明这种处境。
(3)趋避冲突 指某个目标对个体既有吸引力又有排斥力的情况下,个体对该目标既向往又拒绝的心理冲突。所谓“想吃鱼又怕腥”,既想又怕,就是这种冲突的表现。

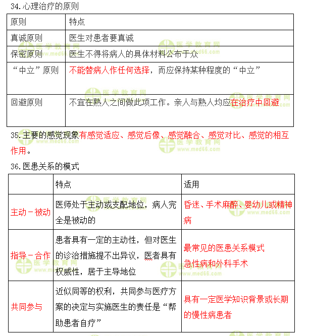
37.公共卫生伦理原则:全社会参与原则;社会公益原则;社会公正原则;互助协同原则;信息公开原则。
38.临床诊疗的伦理原则

39.蛋白质的一级结构指在蛋白质分子中,从N-端至C-端的氨基酸排列顺序,即蛋白质分子中氨基酸的排列顺序,主要化学键是肽键。
40.蛋白质的二级结构指蛋白质分子中某一段肽链的局部空间结构,也就是该段肽链骨架原子的相对空间位置,并不涉及氨基酸残基侧链的构象。局部肽链主链骨架原子的相对空间位置,包括:α螺旋、β折叠、β转角和无规卷曲。
41.蛋白质的三级结构指整条肽链中全部氨基酸残基的相对空间位置,即肽链中所有原子在三维空间的排布位置。
42.蛋白质的四级结构指蛋白质分子中各亚基的空间排布及亚基接触部位的布局和相互作用,称为蛋白质的四级结构。氢键和离子键为各亚基间的主要结合力。
43.DNA复制的基本规律:①半保留复制,即每个子代DNA分子中,一股是新合成的,而另一股则是来自亲代DNA分子;②复制的方向,即DNA链的生长端是3’端,它的延长是按5’→3’方向进行;③复制的不连续性;④DNA合成中的起始作用,即引物参与起始DNA的合成,大部分复制系统中的引物是与模板DNA链互补的短RNA链,可由引物酶合成;⑤DNA复制从起始点向两个方向延伸形成双向复制。
44.毒血症、内毒素血症、菌血症、败血症和脓毒血症的概念
(1)毒血症 致病菌侵入宿主体内后,只在机体局部生长繁殖,病菌不进入血液循环,但其产生的外毒素入血。外毒素经血到达易感的组织和细胞,引起特殊的毒性症状,例如白喉。
(2)内毒素血症 革兰阴性菌侵入血流,并在其中大量繁殖,崩解后释放出大量内毒素;也可由病灶内大量革兰阴性菌死亡、释放的内毒素入血所致。
(3)菌血症 病原菌经局部组织进入血液循环,尚未大量繁殖和引起严重的临床症状,称作菌血症。菌血症多为一过性,常作为细菌感染的临床早期,如伤寒病的第一次菌血症。
(4)败血症 泛指细菌侵入血液循环后大量繁殖并产生毒性产物,引起严重的全身中毒症状,如高热、皮肤和黏膜瘀斑、肝脾大等。
(5)脓毒血症 化脓性细菌侵入血流后,在其中大量繁殖,并通过血流扩散至宿主体内的其他组织或器官,产生新的化脓灶。例如金黄色葡萄球菌的脓毒血症,常导致多发性肝脓肿、皮下脓肿等。
45.乙肝抗原抗体核心考点:

46.成人有206块骨,骨按形态分为:长骨、短骨、扁骨、不规则骨。
47.正常人体有206块=头29块+躯干骨51块+四肢骨126块46.成人有206块骨,骨按形态分为:长骨、短骨、扁骨、不规则骨。
48.甲状软骨形似盾牌,位于环状软骨与会厌软骨之间,构成喉的前壁和侧壁,左、右侧两软骨板在前缘融合形成前角,前角上端向前突出称喉结。
49.胸骨角:胸骨柄体连接处向前突起的角叫胸骨角,平对第2肋是临床上肋骨计数的标志。
50.脊柱侧面观有颈曲、胸曲、腰曲和骶曲,颈曲和腰曲凸向前;胸曲和骶曲凸向后。
51.膝关节的关节盘:分内侧半月板(“C形”)和外侧半月板(“O”形)。
52.食管的生理性狭窄是食管异物易滞留和食管癌的好发部位。
(1)第1狭窄:起始部,距中切牙约15cm。
(2)第2狭窄:与左主支气管交叉处,距中切牙约25cm。
(3)第3狭窄:穿膈的食管裂孔处,距中切牙约40cm。
53.左右支气管的形态:左主支气管:细而长,走向较平行。右主支气管:短而粗,走向较垂直。异物易滞留在右主支气管。
54.腹股沟三角(海氏三角):腹直肌外侧缘、腹股沟韧带和腹壁下动脉围成的三角区。腹股沟直疝由此三角突出。
55.输尿管的三个狭窄:肾盂与输尿管移行处、小骨盆上口与髂血管交叉处、输尿管的壁内段。
56.体循环途径:左心室(动脉血)→主动脉及其各级分支(动脉血)→全身各部毛细血管(动脉血变为静脉)→上、下腔静脉及其属支(静脉血)→右心房(静脉血)。功能:将O2和养料营养全身各部。
57.肺循环途径:右心室(静脉血)→肺A及其各级分支(静脉血)→肺毛细血管(静脉血变动脉血)肺各级静脉(动脉血)→左心房(动脉血)。功能:吸O2,排CO2。
58.眼的屈光系统:由角膜、房水、晶状体和玻璃体共同完成。其中以角膜和晶状体的屈光作用较强。外界物体发射或反射出来的光线,经过眼的屈光系统后,在视网膜上形成清晰的物像,这种视力称为正视。若眼轴较长或屈光系统的屈光度过大,则物像落在视网膜前,称近视。反之,若眼轴较短或屈光系统的屈光度过小,物像落在视网膜后,则称为远视。由于角膜表面曲度的改变而造成的屈光障碍,临床上称为散光。
59.IgG是血清中含量最高的Ig,以单体形式存在。IgM占血清免疫球蛋白总量的5%~10%,是分子量最大的Ig。IgA血清含量低,但是黏膜分泌液的主要抗体。IgE为正常人血清中含量最少的Ig。IgD占血清免疫球蛋白总量的0.2%。
60.四型超敏反应比较

推荐阅读:
2021年临床/中医医师分阶段辅导课程:超值精品班,助你备考一臂之力!
2021年临床医学专业水平测试理论考试泌尿系统复习必背10条知识点
2021年临床医学专业水平测试理论考试《风湿免疫系统》考点汇总
以上“归纳版!临床医学专业水平测试高频考点60个,考生速记!”内容医学教育网整理,更多辅导精华资料、备考经验、免费视频课程请查看正保医学教育网医师分阶段栏目。